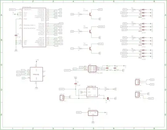
Can someone review my first Arduino schematic please ? Basically it is Atmega328 + RFM-12B + RGB LEDs. It works fine on breadboard. I was mainly inspired by JeeNode and Arduino.

My main concerns are :
Power
board will be powered by 3.7V Li-Po battery without any power regulator because all used components can work with input voltage 3-3.7V supplied by the battery. Is some easy way how can I implement some charging circuit which can charge the battery ? Sometime is not possible disconnect battery for charging.
Transistors
I want use BC850, each for powering single channel on LEDs. Transistor is powered through 1k resistor, which should be fine.
Capacitors
I don’t know if I really need decoupling capacitors, but Arduino use it as well and according to this it can be quite useful. For smoothing input I want to use this capacitor.
LEDs
only red channel needs a resistor, blue and green has forward voltage high enough to be powered directly.
RFM-12B
radio is connected to same pins as ISP header used for bootstrap, I’m slightly worried if it can cause some interference, but JeeNode has it same.
Atmega328
On schema is Atmega168 only because I can’t find 328 in Eagle :) It will use its internal 8Mhz oscillator because external oscillator is another thing is another thing which can go wrong, I don’t need extra performance and power consumption.
edit: earlier related thread
