Attached devices to the SPI can definitely interfere with ISP. Typically 2 problems need to be prevented:
1) (not your problem as shown) One needs to prevent slave devices from inadvertently responding to ISP, with the ATmega has not initialized its pins and potential Chips Selects that would normally negate slaves are floating.
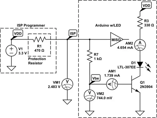
2) General loading of the ISP pins. In your case the R[6-8] are loaded down through the Vbe of T[1-3] to affect the pins. Where I expect the ISP programmer has additional series protection Resistors. Which in combination creates a voltage divider of the signal levels as seen by the ATmega SCK and MISO. Resulting in failure of the ISP.

simulate this circuit – Schematic created using CircuitLab
Increase the R[7,8] (6 should be fine) to 3K. You can play with the simulation. Assuming the protection resistor is something like 470ohms. This and your 1K yields 2.4v at the MISO and SCK. which is almost good enough. Where changing R7 to 3K yield 2.9V (much better). AM1 changes from 1.7mA to 0.7mA, and AM2 remains 4.6mA.
On a different note. You have resistors in series only with the red LEDs. What about the others? How are you going to limit the current? Are you going to do bit-banged PWM?
– Nick Alexeev Sep 22 '13 at 19:29