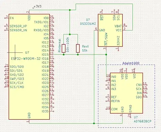
I have a DS3231 connected to my ESP32, and I'm counting SQW interrupts at 1024 Hz. Apart from the internal pull-up input pin configuration, I added an external 10 kΩ pull-up resistor (could be changed in the future to lower values) to reduce the noise. Still, once in a while I'm getting an extra tick from the SQW pin: say I got 1025 ticks in a second instead of 1024.
To investigate the issue, I connected Adalm1000 board which has two AD7682 ADCs to the output of the SQW pin - this board serves me as an oscilloscope and offers a 200 kSps sampling rate. But when I acquire the signal on this "scope", the main board - ESP32 - does not get interrupts from the SQW pin any longer. I guess that ADC I'm using for sampling is sinking too much current, which should mean that its impedance is lower than the impedance of the ESP32 pins - correct me if I'm wrong.
I don't have a proper scope to test it - it's beyond my budget. Today I learned about op-amp buffers and I think this is the way to go to be able to acquire the signal on the Adalm1000 scope while counting SQW interrupts on ESP32. Or are there easier ways?
If not, which op-amp would be recommend to buy to serve as a buffer? I learned that every op-amp can be wired as a buffer. Since the scope sampling rate is limited to 200 kSps, I think 1 MHz bandwidth would suffice. Will, for example, an LM358 be a good fit?
Update 1
This answer to What does a High Impedance input mean for an ADC lets me think that I'm on the right track to add an op-amp here.
Update 2. Answer
The OPA2834 is suggested to be used as an opamp buffer, and I'll give it a shot for another oscilloscope made from a bare STM32 F429 Disco board with no frontend (link), which offers 7.2 MSps but has no analog frontend as in M1K.
But I marked Pefhany's suggestion as the answer since it offers a correct way to utilize the Adalm1000 built-in frontend.

