Nothing to do with aliasing. I won't go into what aliasing is but it is so far removed from the issue that you should go do some reading to understand what aliasing actually is before ever suspecting or worrying about aliasing in anything.
It's telling you how much the input will load down a signal source you feed to it, and adding a 300K effectively increases the impedance of the signal source and would utterly demolish the ADC's reading of the signal.

simulate this circuit – Schematic created using CircuitLab
Voltage divider giver: \$V_{load} = \frac{R_{load}}{R_{load}+R_{source}}V_{source}\$
Obviously you want \$V_{load} = V_{source}\$ which requires
\$input.impedance.of.load >> output.impedance.of.source\$
so as much voltage as possible appears across load and not lost in the source via voltage divider.
So do you see the problem if you make \$R_{source}\$ significant relative to \$R_{load}\$? It would result in something akin to drinking a sizeable portion of the wine barrel in order to sample the taste.
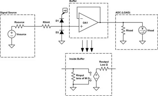
If you want to protect the ADC with a large series resistance, put a buffer in front of the ADC and diode clamp the input to the buffer. The buffer will have much higher input resistance so can tolerate a larger (but still small relative to the buffer) input resistance and not load down the signal as much. Simultaneously, the buffer has a low output impedance to work well with your ADC's input impedance.

simulate this circuit
The diodes, whether external or internal (for ESD protection), clamp the voltage to within on forward diode voltage drop of the power rails and are what actually protect the pin. The resistor in turn protects the diodes from frying by limiting the current through the diodes and dropping the extra voltage across the resistor rather than the diodes (which are basically short circuits when conducting).