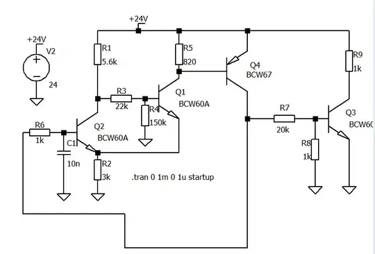
I'm just working on a basic Schmitt trigger circuit. But I have a question about the rise time of Q3. As shown in figure the collector fall is very sharp, but on the other hand when the transistor goes to the off state, the collector voltage rises slowly (around 15.82 us).
How can I change the rise time of the collector voltage (when Q3 turns off)?



