4

What is the difference of these two ttl nand gates?

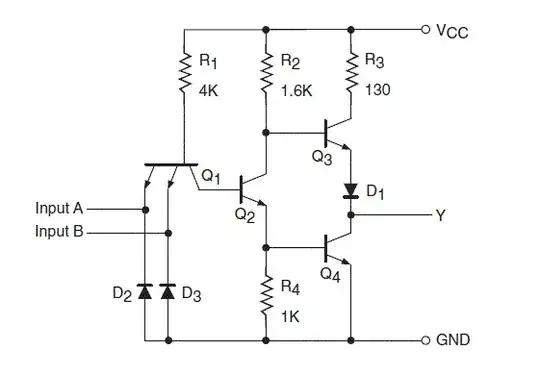
What is a totem pole, what does it do and what is it used for?

When connecting multiple ttl logic gates together is it better to use one or the other?

open collector

totem pole

Kevin Sirois
  • 53
  • 1
  • 1
  • 5
  • 1
    Maybe this will help: https://knowledge.ni.com/KnowledgeArticleDetails?id=kA00Z0000019MXOSA2 ; for more, you might want to have a look at Millman's "Microelectronics" p. 149 in the first edition or p. 246 in the second. – Sredni Vashtar Mar 21 '18 at 15:10
  • 1
    but the best explanation of the totem pole is in a previous version of Millman's textbook: "Integrated Electronics". Basically one transistor acts as an active load, while the other is there to accelerate the discharge of the parasitic capacitance of the next gate. – Sredni Vashtar Mar 21 '18 at 15:19
  • Some analysis for the lower circuit here: NAND TTL. When asking questions like this, we tend to assume you have some analytical knowledge. Otherwise the question is kind of pointless. With the analysis I've linked above, you should be able to take it the rest of the way and answer your own question regarding the two, I think. – jonk Mar 21 '18 at 18:54

2 Answers2

4

Totem Pole output drives the output high and low. Open collector will only pull the output low; it does not drive the output high, only releases the output to float.

Multiple open collector outputs may be tied together to operate in a wire-OR arrangement, where any output may pull the output low. In this case, a pullup resistor is used to establish a logic 1 when all outputs are off.

Open collector may also be used to drive non-gate loads, such as LEDs, small solenoids, etc., as long as the load voltage and current is within the rating of the open collector device.

AlmostDone
  • 1,759
  • 8
  • 11
  • But the first circuit he is showing isn't an open collector, is it? It has an internal pull-up resistor, so you couldn't sell it as open collector, since I would hook up my 140 V Nixie tube up and boom would fry all other chips over the Vcc line. I know this is an exaggeration, but open collector should not have any path to Vcc should it? So what do you call the first circuit, it's not totem pole, it's not open collector, what is it? – Gunther Schadow Jul 08 '20 at 22:13
0

First of all, building these circuits out of discrete components is not a good idea, because they do not provide enough information. Your top circuit is a conceptual "functional equivalent" circuit without any values for resistors and transistors; bottom circuit misses information on transistors, and, if you calculate transistor characteristics yourself, you will bear whole responsibility of the gate operation.

What is the difference of these two ttl nand gates?

If you will carefully look at them they are functionally very same, with bottom having more elaborate circuit, with push-pull output circuit and input protection.

What is a totem pole, what does it do and what is it used for?

Read the Wikipedia article I referred above.

When connecting multiple ttl logic gates together is it better to use one or the other?

TTL is standard, and you will be fine if you connect gates without violation of this standard.

Anonymous
  • 7,052
  • 1
  • 14
  • 45
  • Assume all transistors are 2n2222 and all resistor values are known. For the double emitter transistor, two 2n2222's are used to make a equivalent transistor. – Kevin Sirois Mar 21 '18 at 09:52