7

Just like many other electronics hobbyists, I am trying to build a variable bench power supply with 0-30 V and 0-5 A output.

I have gone through various sources to get a basic idea of how to design one but all of them the limitation that there is a minimum voltage we must have at the output. In college, I have seen that I can go to 0 - 0.1 V regulated output as well.

How do these power supplies achieve this? Is there any name of a special circuit which I can google?

Note: Most probably my design will use a flyback converter topology but I would love to know how linear power supplies achieve this as well.

JRE
  • 71,321
  • 10
  • 107
  • 188
tinkerer
  • 170
  • 11
  • The limitation might be the way the reference voltage is used. Typically, you step down the output with a divider and feed the result back to the reference. If you want the output to be below the reference, this obviously no longer works. You would have to start amplifying the output before feeding it back. – DKNguyen Sep 20 '21 at 05:27
  • AFAIK, for stable flyback converter operation we need to have a minimum duty cycle and therefore a minimum output voltage. I saw a circuit which uses TL431 for feedback to control duty cycle and it have a reference voltage of 2.45v something. So with a simple voltage divider n/w we must maintain a minimum output of around 2.5v. In case of linear power supplies as well, the ic used to regulate output have a positive non zero reference voltage of few volts. Due to these reasons they were never able to go below these ref voltages at the output – tinkerer Sep 20 '21 at 05:30
  • Amplifying seems like a good idea, I will do some research about it and see how can I implement that. – tinkerer Sep 20 '21 at 05:35
  • Alternatively, you could amplify the reference itself prior to comparing it to the output, rather than stepping down the output. – DKNguyen Sep 20 '21 at 05:38
  • 7
    @RAHULKUMAR If I need to get to zero volts output, I make sure I have a negative voltage rail. It doesn't have to be a lot. Just a few volts, or more. And it doesn't have to have a lot of current compliance, either. But having it allows you to get the control margin you need. It is nearly impossible to achieve full control down to zero if all you have is ground and one rail. – jonk Sep 20 '21 at 06:25
  • What jonk said, and make sure it's a really well regulated negative voltage source; your main regulator output is only as good as the "now-slightly-below-ground" source that its output is regulated with respect to. – Simon Fitch Sep 20 '21 at 10:23
  • 1
    There is a trick used by audio circuit designers to eliminate crossover distortion from opamp output stages. The same thing works with linear power supplies. The guiding question: At +0.1 V DC out, what is the maximum required output current through the load to GND? – AnalogKid Sep 20 '21 at 17:12

4 Answers4

7

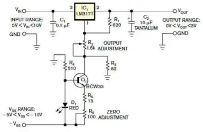
Here's a reference for a 0-3V adjustable LM317 power supply without the minimum 1.2 - 1.3V output voltage limitation.

https://www.edn.com/use-an-lm317-as-0-to-3v-adjustable-regulator/#id2782607-48-a

enter image description here

vu2nan
  • 18,175
  • 1
  • 16
  • 47
7

For switching converters that use a 1.25V reference, you need to bias the bottom end of the feedback chain to be at the reference voltage.

You can do this by using a second supply (eg 5V from a phone charger), this 5v can the be used to power the front panel instruments also.

schematic

simulate this circuit – Schematic created using CircuitLab

Mark Omo
  • 528
  • 6
  • 22
6

Without using a negative voltage the bottom of regulation range is always dependent of what minimum voltage you are able to amplify (for closed loop control).

  • For single transistor without biasing it is about 0.7v
  • A single transistor with biasing about 0.2v
  • A transistor differential pair about 100mV
  • A rail-to-rail opamp 50mV

Considering the basic follower conception for single transistor without bias (first one mention) at the top of R4 you need about 0.65v to open Q3 to decrease Q1 follower output.

enter image description here

Red is the load voltage, green is the load current (a step from 100 to 10 ohm loading)

enter image description here

A similar, if you change Q3 to rail-to-rail opamp with 50mV reference you are able to move a bottom of regulation range to 50mV.

4

For a linear PSU I would really recommend not using the negative-bias trick to try to get 0 V from a 3-terminal regulator. As per this question stability of the negative rail directly affects output stability.

Linear regulators are simple enough to make building them with an op-amp no problem (in which case as @Michal observes you can get as close as the op-amp will get you if you don't use a negative supply). But a negative supply is quite easy if you are using a transformer: just capacitively couple a second bridge rectifier and rectify and connect to the main bridge rectifier backwards. Then, since your main op amp will never put much load on the negative supply (only needing to go down to zero), and likely has a good PSRR, you can effectively* ignore the stability of the negative supply and focus on the positive. Something like this design which is to be found all over the internet but is discussed very well on that page.

Regardless of what you build, do read that linked article: there are some very good practical points on building a PSU you can actually use and maintain.

Lastly, as noted in the linked article, you do need to go down to 0 V (ish). You want to be able to apply current slowly to something you have built, so you can spot that backwards-connected IC whose protection diode is causing surprising current consumption but which will survive if you turn it off now. Before I built a 0-30 V supply I blew a lot of ICs wondering what was happening. Likewise you do want current limitation.

*for the kind of regulation most of us actually need.

Null
  • 7,603
  • 17
  • 36
  • 48
2e0byo
  • 433
  • 2
  • 7