4

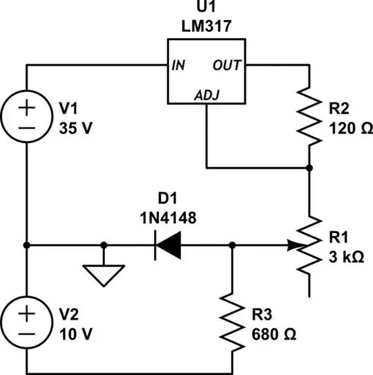
I'm looking at reference design 9.3.1 from http://www.ti.com/lit/ds/symlink/lm317.pdf where a LM317 is used between 35V and -10V to obtain a 0-30V regulation.

What is the purpose of the diode? would the circuit work without it without connection of the ADJ to GND?

schematic

simulate this circuit – Schematic created using CircuitLab

FarO
  • 1,316
  • 1
  • 15
  • 34

2 Answers2

3

There is a reason to put the diode there--- it keeps (much) current from flowing in reverse through the output load to the negative source because the diode becomes forward biased in parallel with the regulator parasitic diode, so the LM317 output never goes very far below zero even if the pot is set all the way down in resistance.

The main issue with it is that the voltage stability is directly dependent on the -10V source. A 1% change in the -10V source represents a 10% change in a 1.00V output voltage.

I prefer variations on the original NatSemi circuit here:

enter image description here

The 1.2V shunt regulator in conjunction with the -10V source and 680R resistor creates a stable negative reference that allows the adjustment to go down close to 0V. You could use an LMV431 (rather than the obsolete LM113) which is much cheaper and better matched to the LM317 (1.24V).

Note that in both cases, if the negative voltage is not present at the time the regulator powers up, the regulator output can exceed the set voltage- by as much as +10V (or more, depending on whether the source can be pulled positive) in the OP's circuit and by +1.24V to about 2.0V in the circuit above.

Spehro Pefhany
  • 397,265
  • 22
  • 337
  • 893
  • Would a smaller negative voltage, with a matched resistor, work as well, like -5V and 293 Ohm? – FarO Mar 31 '16 at 13:53
  • @OlafM Sure, it would work fine. 270 ohms 5% would be a good choice with the LMV431. – Spehro Pefhany Mar 31 '16 at 14:00
  • In normal operation, the diode anode will always be at approximately (-10V + 680ohm * 0.0104A) = -2.93V. Therefore it is reverse-biased. In the scenario you described, how does the diode become forward-biased? How does the loading on the regulator output affect this? – ConduitForSale Jun 28 '17 at 12:40
1

I believe that the diode is there to limit the output voltage from the regulator in the event that the -10V source is off or disconnected. Consider power on or off events - you may not have any way of controlling the sequencing of the 35V and -10V supplies.

Under normal operation, the anode voltage of the diode is constant due to the constant current established by the Vref / 120 ohm resistor. With a Vref of 1.25V, there is a current of 10.4mA flowing through R1, R2 and R3. The anode voltage is -10 + 680 * 0.0104 = -2.92V. The diode is therefore reverse-biased and does not have any effect on the circuit.

Now let's consider what happens when the -10V source is disconnected. Normally, the output voltage of the regulator is determined by this equation:

Vref * (1 + (R1 + R3) / R2) - 10 [1]

If the -10V source is disconnected, the regulator output voltage now equals:

Vref * (1 + R1 / R2) + 0.7 [2]

[2] minus [1] is:

-Vref * (R3 / R2) + 10.7 [3]

With the established values of Vref, R3 and R2, this yields an overvoltage limit of about 3.6V more than the desired set-point.

Without the diode in the circuit, the output voltage will rise to the regulator maximum whenever the -10V is off or disconnected. This will be about 32V (assuming a 3V regulator dropout). This would definitely be catastrophic if you were using this regulator for example to power a circuit that was only designed for 12V or less.

ConduitForSale
  • 340
  • 1
  • 6