
simulate this circuit – Schematic created using CircuitLab
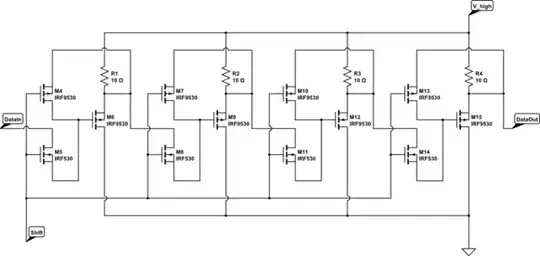
Will this work as a four-bit shift register? (And by extension a shift register of any size?) Each vertical PMOS / NMOS transistor pair acts as a multiplexer, and the PMOS transistor to its left amplifies the voltage back up to close to V_high. I'd be interested in hearing people's feedback on this. Right now I have only three transistors (and a resistor) per bit. Can I really get it that small a ratio, or are there reasons why I need more transistors per bit?
It's probably worth noting that I don't have master/slave here, so I can only assert (Shift) long enough to move one bit toward the right and no more.
Furthermore, I'm not trying to say that I need a resistor with 100 ohms. That appeared to be the only resistor I could use to make this schematic! What I want is a resistor that has significantly less resistance than the PMOS it's next to when it's at high impedance, but enough resistance to prevent a short circuit from V_high to ground when that transistor is conducting.
Okay, now I've changed each of the BJT's to MOSFET's, and reduced the resistance of each resistor from 100 ohms to 10 ohms. I'm still going on the assumption that (shift) will only be asserted long enough for the gate delays of M4 and M5, and then of M6, so the value of (dataIn) will only make it to M6's output, and won't move to M8 until the next time (shift) is asserted. Is this enough to get this circuit behaving like a four-bit shift register?