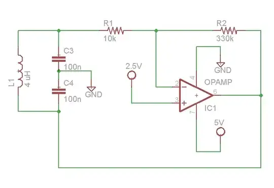
I use the following Colpitts oscillator schematic and I always need to put the scope probe on the inverting input of the opamp to make it start. Otherwise I get a DC voltage and no oscillations.
Do you have any idea about what I can do to to have a reliable startup at powerup ?
Thanks.


