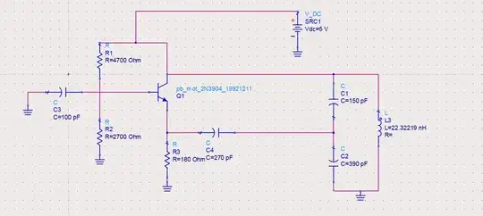
I'm a new user to ADS (Advanced System design). I'm trying to design a discrete Colpitt oscillator at 100 MHz in ADS.
Here's my schematic:

Now I wanna check if my circuit works properly. I watched and read some tutorial but it seems like a lot of new stuff to me. Can anyone help me to solve the problem?
