Most piezos I've seen have just two connections, but this type has three.

What's the third wire for?
- 9,688
- 17
- 69
- 119
-
2I accepted stevenvh's answer because it makes it clear to me. Don't let this stop you from posting other answers, however, possibly giving more detail. I might change my mind :-) – Federico Russo Aug 14 '11 at 14:10
-
It's a good answer. Nice and clear and to the point. – Russell McMahon Aug 15 '11 at 08:03
2 Answers
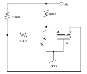
They're called self drive types, and they're meant to be used as part of the oscillator:
The piezo effect works both ways: if you apply a voltage the piezo stretches, but also if it stretches it creates a voltage. This principle is used to create a feedback signal which drives the oscillator.
The advantage of the self drive is that it will automagically work at its resonance frequency, where it produces the loudest sound. In 2-wire circuits the oscillator's frequency is independent of the piezo's resonance frequency, and it's the designer who has to make that they're close.
For the piezo of your picture:
"G" = black
"M" = red
"F" = blue
(I guess M, F and G stand for Main, Feedback and Ground, resp. CMIIW)
- 145,832
- 21
- 457
- 668
-
8I found a 3 pin piezo puzzer in a smoke detector and was wondering how it works (and why it's there). Now that you say it allows to produce the loudest sound, it makes sense... – tigrou May 02 '15 at 16:18
-
Since the device optimizes its own sound and driving frequency, this also means you can lower the sound frequency by increasing the mass of the driver, perhaps by attaching a small weight (a bb) to the back of the device, the brass side. This might also make it more efficient. – MicroservicesOnDDD Mar 31 '21 at 19:36
Here is a good in-depth explanation of buzzers including self-driven ones + some usefull schematics: Piezoelectric Sound Components Application Manual (812kb).
Excerpt (from p.5):
Self Drive
Method Fig. 9 shows a typical application of the self drive method. The piezoelectric diaphragm provided with feedback electrode shown in Fig. 9 (i) is involved in the closed loop of a Hartley types oscillation circuit. When the frequency is closed to the resonant frequency, the circuit satisfies oscillating conditions, and the piezoelectric diaphragm is driven with the oscillating frequency. Fig. 9 (ii) shows a simple oscillating circuit consisting of one transistor and three resistors. In general, the node support shown in Fig. 3 (a) is popular in the self drive method. Proper resonance of the piezoelectric diaphragm by the node support provides stable oscillation with high mechanical Qm of vibration but also a single high pressure tone.
-
1I agree, it does, but linking to a pdf with all the information makes for a bad answer. Please include some of the relevant information in your answer text. – Passerby Mar 23 '14 at 19:36
-
1@hurufu Welcome to EE.SE. There is a slight problem with answers, which primarily consists of link to an external page (so called link-only answer). If that page moves in the future, then the link dies, and the answer becomes largely useless. So, include an abstract (or excerpt, or synopsis) along with the link. – Nick Alexeev Mar 23 '14 at 19:44
-
