I set up a buzzer circuit in my Radioshack learning lab with a 100 kohm resistor to do some test measurements with voltage dividers (I didn't expect it to sound, I was just trying measurements.). I measured the resistance across the buzzer to be pretty high, 1700 kohms. With two components being resistors, I saw this circuit as a voltage divider with a 3V input voltage , and expected the voltage drop across the buzzer in to be 3 * (1,800,000)/(1,800,000 + 100,000) = 2.84 V.
However, when, I measured across the buzzer, I got a reading of 0.7V, 2V below what I expected. Why did the buzzer give a reading of 0.7V when I expected 2.84V? I also measured the current to be 22.8 microamps. I tried ohm's law: a voltage across a 1700 kohm buzzer with a current of 22.8 microamps would be 0.0000228*1,683,000 = 38.4V. That's way off my previous guess and measurement. Why did my ohm's law guess give a buzzer voltage that big instead of 0.7V?

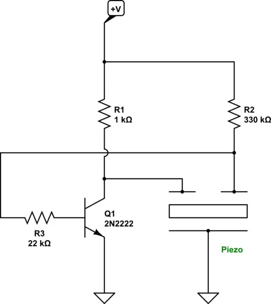
simulate this circuit – Schematic created using CircuitLab

