if you really want to get confirmation of closing i think its best to understand the life-cycle of a window and the relevant events it raises.
However the in my opinion the best source of confirmation is the Closed Event. Other framework ways maybe unreliable
Closing Events
When a window closes, it raises two events: Closing and Closed.
Closing is raised before the window closes, and it provides a
mechanism by which window closure can be prevented. One common reason
to prevent window closure is if window content contains modified data.
In this situation, the Closing event can be handled to determine
whether data is dirty and, if so, to ask the user whether to either
continue closing the window without saving the data or to cancel
window closure. The following example shows the key aspects of
handling Closing.
Further more
The Closing event handler is passed a CancelEventArgs, which
implements the BooleanCancel property that you set to true to prevent
a window from closing. +
If Closing is not handled, or it is handled but not canceled, the
window will close. Just before a window actually closes, Closed is
raised. At this point, a window cannot be prevented from closing.
Note
While a window can be explicitly closed through mechanisms provided in
the non-client and client areas, a window can also be implicitly
closed as a result of behavior in other parts of the application or
Windows, including the following:
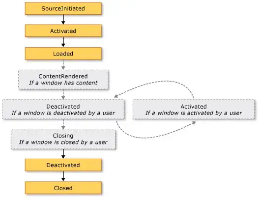
All Window Lifetime Events
The following illustration shows the sequence of the principal events in the lifetime of a window.

The following illustration shows the sequence of the principal events in the lifetime of a window that is shown without activation (ShowActivated is set to false before the window is shown).
