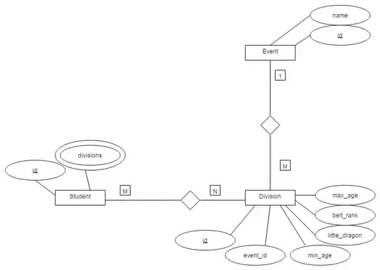
I have a website I'm building for a friend's business and I am wondering how to go about storing the data. So far I have designed this diagram. Let me give an example:
Say there are 2 events in a karate tournament: Sparring and Forms. Each event can have it's own division: Sparring 4-6 year olds, Sparring 8-10 year olds, etc... And each student can sign up for either 1 or all events.
My question is, does the image below suffice for what I just explained in the example, minus the cardinality.
My second questions is, what is the actual database going to look like? Right now, I can think of the following tables to add:
- students
- events
- divisions
- student_divisions (student_id, division_id) Is this correct? Because I need to be able to store multiple divisions to one student

Thanks, any pointers to help me be a better designer would be helpful.