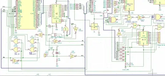
I've built 6502 computer on an ISA card:
To access the bus it decodes the following 6502address ranges
- $0200-$03FF mapped at I/O address $00200-003ff (IOR; IOW)
- $4000-$BFFF mapped at ISA address $04000-$07fff for memory access (smemr;smemw)
- $8000-$BFFF mapped at ISA address B8000h-BBFFFh
Intention is to operate a VGA card via a passive ISA backplane.
I get no response from registers or buffers.
Are there any signals (beside IOR/IOW/MEMR/MEMW) it needs to manage?


