19

During a recent move I lost the monitor for my Amstrad CPC464.

Is it possible to adapt the output of this to work on a modern monitor or on television set?

Chenmunka
  • 8,141
  • 3
  • 39
  • 65

1 Answers1

20

Yes, it is possible. There are a number of ways:

  • If your TV has a SCART connector, you need a cable adapter from DIN 6 to SCART, wired like this (the audio is taken from the audio out using a standard stereo 3.5'' jack):

(taken from CPCwiki)

enter image description here

  • If your TV does not have SCART, but composite video input, you must

    • Either use a RGB to CVBS adapter (using for example an AD724 chip), or

    • if you don't mind having a B&W signal, you can make an easier adapter by taking pin 6 (LUMA) to the CVBS input.

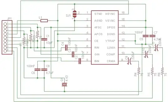
For the first solution, we did a small batch of a little PCB that holds an AD724 and associated components to get a cheap RGB to CVBS/S-Video adapter. This is the schematic:

enter image description here

And this is the board, almost finished:

enter image description here

  • If your TV has an HDMI input, then the solution is to wire a cable adapter as first explained, and then use a SCART-to-HDMI upscaler.

enter image description here

  • For a VGA monitor, use a RGB-to-VGA converter. They are very common and used in custom arcade cabinets.

enter image description here

I have one of these, and this is how my CPC6128 looks in a TFT monitor :) (it looks darker but that is because of the short exposure of my camera)

enter image description here

mcleod_ideafix
  • 18,784
  • 2
  • 70
  • 102