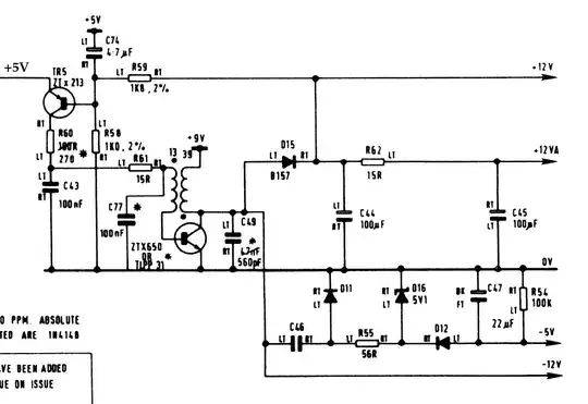
I would assume that most people who have been trying to keep these old micros working are well aware of the finite life of components, which is the idea that age will eventually cause things to fail. Though the components in our 8-bits seem to be a bit higher quality than those that fell ill to the Capacitor Plague, I do wonder how much time is left before some things won't work anymore.
The question here is more that I haven't really seen anyone suggest that their computers have died because of capacitor failure on the motherboard; by this I mean that if the power supply fails, it not only prevents the machine from working but could also take down the rest of the machine with it due to incorrect voltages... but to my question, I haven't seen any reports really of people saying that their machine (with a healthy power supply) is not working because of a capacitor failure in the logic parts of the motherboard.
I suppose it differs by manufacturer and model, but I'm not really sure what to expect and when for some of this kit. Being proactive about the power supply is one thing, but is that enough? That being said, should I be worried as long as I have the power supply covered, i.e. as long as the supply voltages are in spec from the PSU then nothing can really fry in the rest of the machine but perhaps just fail logically?
I'm curious how diligent one should be about this.
