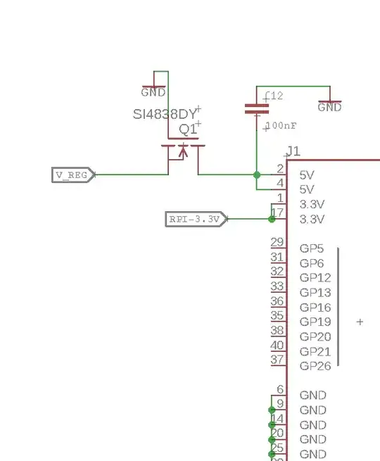
I'm designing a HAT and need to supply power to PI zero W and PI 3B+ through the GPIO headers[2&4]. The supply would regulated at 5V 4A (Would be sharing the same power supply with a Thermal printer as well. So 1.5-2 A for pi and 1.5-2 A for thermal printer -- checked). I was following this thread before: That's where I felt the urgency for over current and reverse polarity protection. So decided to make my own simpler protection circuit.
I don't know for sure if this will work before I fry my PIs. Hence asking here for help and support and suggestions.
Do you brilliant folks think this MSOFET circuit is correct and would work? Or do you have better suggestions..
Best Datta
