6

I've seen a few questions that speculate as to how much current is available from the HDMI socket but I can't find any concrete values. I've gotten away with using a couple of different HDMI to VGA/3.5mm analogue audio converters, but it would be useful to know a definitive value.

Related but unconfirmed reading seems to suggest that the HDMI socket supplies power directly from the 5V rail:

Brian's answer:

Total speculation: it's reasonably likely that the Raspberry Pi wires the 5V HDMI directly to the Pi's 5V input. If so, the VGA converter will have power equal to 1A minus whatever the Pi uses.

afsantos's question:

[Using a 1200mA PSU] The Pi grabs 500mA for itself, the HDMI adapter grabs another 200mA, and I intend to connect a 100mA keyboard, yielding a total of 800mA, which should still be in the safe 1A limit the Pi can handle.

Is this right, or is available HDMI current determined by something else? Do values vary between Pi models and, if so, how?

goobering
  • 10,730
  • 4
  • 39
  • 64

3 Answers3

5

I think I might have figured this out as far as is possible.

The schematics for various Pis are provided by the RPi Foundation here.

The schematics for all revisions (1.0, 2.0 and 2.1) of the Raspberry Pi 1 Model A and B indicate that the HDMI power circuitry on each model is identical:

RPi Model AB Revs. 1.0/2.0/2.1 / HDMI power circuitry

Each revision incorporates a BAT54 diode (D1) which is widely documented (see elinux.org here and here, raspberrypi.org/forums here and here, github.com/raspberrypi) to max out at 200mA.

The schematic for the Pi B+ shows that this arrangement was changed to incorporate an AP23331W 0.2A single channel current-limited load switch:

RPi Model B+ V1.2 / HDMI power circuitry

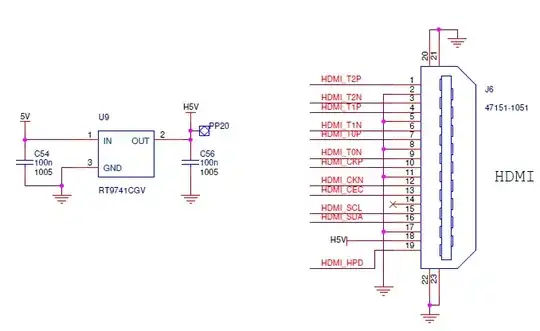
Finally, the schematic for the Pi 3B shows that it uses yet another component, an RT9741CGV 100mΩ, 0.7A High-Side Power Switch:

RPi Model 3B V1.2 / HDMI power circuitry

It looks to me as if the original model boards and the Pi B+ will allow up to 200mA through the HDMI socket. The Pi 3 should allow up to 700mA through the HDMI socket. As far as I'm aware there are no schematics available for the Pi 2 or the Pi Zero, which leaves them in uncertain territory.

UPDATE

A very close look at a couple of product shots suggests that the Pi 2 uses the same RT9741CGV component as the Pi 3:

Pi 2/3 HDMI power circuitry comparison

You can just about make out the '4D=***' marking detailed in the datasheet. That suggests that the Pi 2 should also be capable of supplying 700mA through its HDMI socket.

Glorfindel
  • 620
  • 1
  • 8
  • 15
goobering
  • 10,730
  • 4
  • 39
  • 64
  • 1
    I did look at the schematics but I couldn't make anything out of it. I just figured out how to because of your post. I guess I should say thanks ^_^ – Aloha Jul 13 '16 at 11:00
  • Aye, sorry about this! I'd planned on just letting everyone else sort it out, but it was making my brain itch. Your answer was definitely heading towards fruitful data, and it has much more in the way of experimental verification (and at this point looks like it'll still take the points). Maximum current draw is a difficult thing to test without much in the way of magic smoke and crying and large wallets. – goobering Jul 13 '16 at 11:04
2

Considering that it's supposed to follow HDMI specs, it should provide at least 55mA according to the HDMI specs.

http://www.hdmi.org/learningcenter/kb.aspx?c=13#42

Other sources say it's 50mA, but I'd rather believe the HDMI website.


A quick test on HDMI pin 18 shows some interesting results:

On the Pi1A, there's a 0.14v difference between GPIO pin 2 (4.98v) and HDMI pin 18 (4.84v) which I think is evidence that HDMI pin 18 is not connected directly to the 5v rail. After a quick check, it's connected to D1?

Update: I've re-done the test on another Pi1A and it's consistent with above.

enter image description here


On the other hand, testing the same pins on the Pi 3 gives no difference (both 4.96v) in voltage whatsoever, giving the impression that it's directly connected to the 5v rail. I also can't follow the PCB trace.

Update: Pi1A+, Pi1B+, and Pi2B are all consistent with the Pi3 result.

Disclaimer: I didn't sacrifice a Pi just to find out.

Aloha
  • 7,136
  • 1
  • 28
  • 52
1

I found there is a diode BZX585 on Pi zero, It's may similar to Pi1 A/B, Max output current is 200mA.

Kirby
  • 11
  • 1