Let $1 \le p <2$ be a parameter. Consider the equation
$$ \frac{2^{p/2} (1-\sqrt{s})^p-1}{\sqrt{s}}=-2^{p/2-1}p(1-\sqrt{s})^{p-1}. \tag{1} $$
I am rather certain that for each $1 \le p <2$, there is unique solution $s=s(p)$ in $(\frac{1}{4},1]$.
Question: Is $ p\to s(p)$ monotonically decreasing in $p$? Is it continuous in $p$? How can I prove this rigorously?
Mathematica doesn't give a closed-form formula for $s(p)$.
Motivation:
This question comes from trying to find a "point of contact" when a certain chord between $(0,H(0)), (s,H(s))$ coincides with the tangent to $H$ at $s$, where $H:=F^q$ and $$ F(s) := \begin{cases} 2(\sqrt{s}-1)^2, & \text{ if }\, s \ge \frac{1}{4} \\ 1-2s, & \text{ if }\, s \le \frac{1}{4} \end{cases} $$
The equation $\frac{H(s)-H(0)}{s-0}=H'(s)$ is nothing but equation $(1)$ above.
One idea is to assume that $s(p)$ is differentiable, and differentiate equation $(1)$ w.r.t $p$. Doing that, one gets the following (details here)

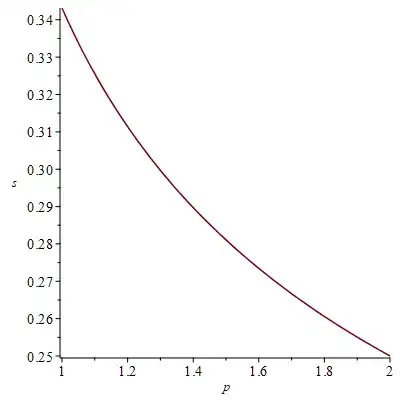
This is a stream line plot of $s(p)$: the function must follow one of these lines, depending on its initial condition. The horizontal-axis is the $p$-variable and the vertical-axis is $s$-variable. $s(p)$ seems monotonically decreasing on the interval, as required. This seems to suggest that there is a unique solution for every initial condition.
Analysis of $p=1,2$:
Let's prove that $s(2)=\frac{1}{4},s(1)=(2-\sqrt 2)^2 \simeq 0.343$.
For $p=1$ the equation reduces to $ \sqrt 2(1-\sqrt s)-1=-\frac{\sqrt s}{\sqrt 2}$. Setting $x=\sqrt s$, we obtain $ 1-\sqrt 2=x(1/\sqrt 2-\sqrt 2) \Rightarrow x=2-\sqrt 2.$
For $p=2$ the equation reduces to
$2(1-\sqrt s)^2-1=-2(1-\sqrt s)\sqrt s \Rightarrow -1=-2(1-\sqrt s)\big((1-\sqrt s)+\sqrt s \big) \Rightarrow 2(1-\sqrt s)=1 \Rightarrow s=\frac{1}{4}.$
