Let $σ$ be the sum-of-divisors function. Let $σ(n)/n$ be the abundancy index of $n$. Consider the density map $$f(x) = \lim_{N \to \infty} f_N(x) \ \ \text{ with } \ \ f_N(x) = \frac{1}{N} \#\{ 1 \le n \le N \ | \ \frac{\sigma(n)}{n} < x \}. $$ In this paper, Deléglise mentioned that Davenport proved that $f$ is continuous, and proved that $0.752 < f(2) < 0.7526$ (bounds improved by Kobayashi in his PhD thesis).
Let $\alpha = f^{-1}(1/2)$ be the median abundancy index, i.e. the number $\alpha$ such that the integers of abundancy index greater than $\alpha$ have natural density exactly $1/2$.
$$\begin{array}{c|c} N & f_N^{-1}(1/2) \newline \hline 1 &1.00000000000000 \newline \hline 10 &1.50000000000000 \newline \hline 10^2 &1.54838709677419 \newline \hline 10^3 &1.51485148514851 \newline \hline 10^4 &1.52707249923524 \newline \hline 10^5 &1.52501827363944 \newline \hline 10^6 &1.52384533012867 \newline \hline 10^7 &1.52381552194973 \newline \hline 10^8 &1.52381084043829 \end{array}$$
The above table suggests that $\alpha \simeq 1.52381$.
Question 1: What is known about the median abundancy index? Is it even mentioned somewhere? It is true that $|\alpha-1.52381|<10^{-5}$?
Let $(b_n)_{n \ge 1}$ be the sequence of integers such that for all $k<b_n$ then $$|\sigma(k)/k - \alpha| > |\sigma(b_n)/b_n - \alpha|.$$ This is the lexicographically first sequence of integers whose adundancy index strictly converge to the median adundancy index. Let us call this sequence the buddhist sequence in reference to the Middle Way in buddhism philosophy. Assuming that $|\alpha-1.52381|<10^{-5}$, here are the first terms of this sequence together with the distance of their adundancy index from $1.52381$: $$ \begin{array}{c|c} n & b_n & |\sigma(b_n)/b_n -1.52381| \newline \hline 1 & 1 & 0.52381000000000 \newline \hline 2 & 2 & 0.02381000000000\newline \hline 3 & 21& 0.00000047619048\newline \hline 4? & 22099389? & 0.0000002693327? \end{array} $$
Observe that $b_3=21$, $\sigma(21)/21 = 32/21$ and $|32/21-1.52381|<10^{-6}$, which is statistically unexpectable, as shown if we consider the variation $(b'_n)$ taking $22$ as initial term:
$$ \begin{array}{c|c} n & b'_n & |\sigma(b'_n)/b'_n -1.52381| \newline \hline 1&22& 0.112553636363636 \newline \hline 3&26& 0.0915746153846153 \newline \hline 4&27& 0.0423285185185187 \newline \hline 5&46& 0.0414073913043478 \newline \hline 6&58& 0.0279141379310344 \newline \hline 7&62& 0.0245770967741934 \newline \hline 8&74& 0.0167305405405405 \newline \hline 9&82& 0.0127753658536585 \newline \hline 10&86& 0.0110737209302325 \newline \hline 11&94& 0.00810489361702116 \newline \hline 12&106& 0.00449188679245283 \newline \hline 13&118& 0.00161372881355915 \newline \hline 14&122& 0.000780163934426037 \newline \hline 15&3249& 0.000659067405355485 \newline \hline 16&14337& 0.000478759154634911 \end{array} $$
So there is a very good chance that $\alpha = 32/21$. If so the buddhist sequence ends with its third term and $b_3=21$ should be called the Buddha number. If not, then we know that the set of abundancy indices is dense, so that the buddhist sequence must have a next term $b_4$, but $\sigma(b_3)/b_3$ is already too close to $\alpha$ compared to its above conjectured approximation, so we cannot conjecture the next term. A possible candidate for $b_4$ is mentioned in above table.
Question 2: Does the buddhist sequence end with its third term? If not what are the next terms?
Below are some additional computations with 10 samples of 100001 random integers between $10^{20}$ and $10^{21}$ suggesting that $\alpha = 32/21$ should be correct (sage lists are numbered from 0).
sage: import random
sage: for t in range(10):
....: L=[]
....: for i in range(100001):
....: b=random.randint(10**20,10**21)
....: q=sum(divisors(b))/b
....: L.append(q)
....: L.sort()
....: print((32/21-L[50000]).n())
-2.01727393333164e-8
0.00244355476044226
0.00201824866273585
-0.00130445314014877
-0.000322772616778371
0.00102756546533326
-6.74774915307343e-10
-1.48849650772673e-19
-0.0000572173485145812
-6.52303473965081e-20
Observation: One sample provides a median close to 32/21 with 20 digits, one with 19 digits, one with 10, one with 8, one with 5, one with 4 and four with 3.
How to explain such statistical irregularities?
A number with abundancy index greater (resp. less) than $2$ is called an abundant (resp. deficient) number, because the sum of its proper divisors (or aliquot sum) exceeds (resp. subceeds) itself. In the same flavour, a number with abundancy index greater (resp. less) than the median abundancy index $\alpha$ could be called an advantaged (resp. disadvantaged) number.
There is a Collatz-like problem (called Calatan-Dickson conjecture) related to the aliquot sum $s$ asking whether all the aliquot sequences $(s^{\circ r}(n))_{r \ge 0}$ are bounded. A value of $\alpha-1 \simeq 0.52381$ suggests heuristically a positive answer to this problem because $\alpha-1$ is the median for $s(n)/n$, although there are serious counter-example candidates like $n=276$ as $s^{\circ 100}(276)>10^{19}$. There are five such candidates less than $1000$ called the Lehmer Five (see this webpage dedicated to recent advances on the aliquot sequence).
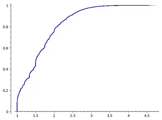
The following picture displays $f_N$ for $N=10^7$ (which should be a good approximation of $f$, according to above table).

Observe that the function $f$ seems to make a jump around $\alpha$, whereas it is continuous, so it should be non-differentiable there; moreover the phenomenon happens around many other points (with a Cantor set or fractal flavour), which leads to:
Question 3: Is $f$ a Weierstrass function? What is the meaning of these jumps?