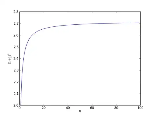
I think it's instructive to look at what happens as n grows. At the bottom of my answer I've attached a plot showing $(1 + \frac{1}{n})^n$ as a function of n from 1 to 100.
Hopefully this plot makes a little intuitive sense. Although as $n\to\infty$, $(1 + \frac{1}{n})$ gets very small, you are raising it to a higher and higher power.
For example, when $n = 10$:
$$1 + \frac{1}{10} = 1.1$$
which is pretty close to $1$, but!
$$1.1^{10} \approx 2.6$$

To answer your question: You cannot substitute the limiting value in the expression and get the proper limit. As an example, consider
$$f(x) = \frac{(x^2 - 1)}{x-1}$$
If we try to take the limit as $x \to 1$ by simply substituting $x = 1$, we get
$$\lim_{x \to 1}f(x) = \frac{1^2 - 1}{1 - 1} = \frac{0}{0}$$
whereas the true limit can be found by factoring the numerator:
$$f(x) = \frac{(x-1)(x+1)}{x-1} = x + 1$$
so:
$$\lim_{x \to 1}f(x) = 2$$
See the Wikipedia page on limits.