I created a website where users create rankings, so for each user I have an ordered list of distinct elements $[e_1, e_2, ..., e_n]$
I calculate the similarity of two users by summing up the absolute index differences for each element and dividing the result by the maximum possible total difference ($ \lfloor n^2/2 \rfloor $), then subtracting that from one.
Users with similarity 1 have the exact same ranking.
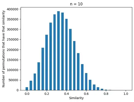
Now it seems that for most users the average difference to all other users isn't 50%, but below that. I calculated the difference for all permutations for $n=10$ from one specific ranking and got this result:
and this seems to confirm this phenomenon - assuming that user rankings (element permutations) are random, the average similarity to other users is indeed less than 50%. But why? What kind of distribution is this and what is its most common value for a given $n$?
Since with $n$ elements, there are $n!$ possible permutations, it isn't possible to "brute-force-plot" this for large n, unless (randomly) sampling a subset which I've done here:

