Intro:
Remember that the W-Lambert function has the following series expansion:
$$xe^x=y\implies x=\text W(y)=\sum_{n=1}^\infty\frac{(-n)^{n-1}y^n}{n!},|y|<\frac1e$$
so how about a series expansion for inverse of $e^{-x}\left(\frac{x^2}2+x+1\right)$?
This question is inspired from:
where one idea was to notice how $\text W(xe^x)=x$ is the definition. This definition reminds us of the Regularized Incomplete Gamma function and Incomplete Gamma function defined as $$Q(a,z)=\frac{\Gamma(a,z)}{\Gamma(a)}=\frac{\int_z^\infty t^{a-1}e^{-t}dt }{\Gamma(z)}$$
an inverse function for the incomplete argument, z, has been defined known as the Inverse of the Regularized Gamma function with this Taylor Series at $z=1$:$$Q(a,Q^{-1}(a,z))=z, Q^{-1}(a,z)=((1-z)\Gamma(a+1))^\frac1a+\frac{((1-z)\Gamma(a+1))^\frac2a}{a+1}+\frac{(3a+5)((1-z)\Gamma(a+1))^\frac3a}{2(a+1)^2(a+2)}+…$$
where the series expansion seems to have a large radius of convergence. Here are some special cases:
$$Q(1,z)=e^{-z}\implies Q^{-1}(1,z)=-\ln(z)\\Q(2,z)=e^{-z}(z+1)\implies Q^{-1}(2,z)=-\text W_{-1}\left(-\frac ze\right)-1\\Q(3,z)=e^{-z}\left(\frac{z^2}2+z+1\right)\implies Q^{-1}(3,z)=((1-z)\Gamma(3+1))^\frac13+\frac{((1-z)\Gamma(3+1))^\frac23}{3+1}+\frac{(3\cdot3+5)((1-z)\Gamma(3+1))^\frac33}{2(3+1)^2(3+2)}+…=(-6)^\frac13(z-1)^\frac13+\frac{(-6)^\frac23}4 (z-1)^\frac23-\frac{21}{40}(z-1)-\frac{461 (-6)^\frac13}{480}(z-1)^\frac43-\frac{3049 (-6)^\frac23(z-1)^\frac53}{33600}+\frac{11013(z-1)^2}{44800}+…=\sum_{n=1}^\infty a_n (-6)^\frac n3(z-1)^\frac n3$$
this shows that we have a generalization of the W-Lambert function. Maybe this function has an interesting series expansion? The function appears in finding the Median of a Gamma Distribution.
Here is an attempt at using the Lagrange Inversion theorem with a series expansion around $x=1$ since around $x=0$ would have $f’(0)=0$ which does not work with the formula. Any other value inside $0\le x\le 1$ may make the formula more complicated and any outside this interval would not be in the defined domain of the Inverse Regularized Incomplete Gamma function. The domain comes from it’s statistics application:
$$y=f(x)=e^{-x}\left(\frac{x^2}2+x+1\right)=Q(3,x) \implies f^{-1}(y)=Q^{-1}(3,y)=x=1+\sum_{n=1}^\infty \frac{d^{n-1}}{dy^{n-1}}\left(\left(\frac{y-1}{e^{-y}\left(\frac{y^2}2+y+1\right)-\frac5{2e}}\right)^n\right)\frac{\left(x-\frac5{2e}\right)^n}{n!}=1-2e\left(x-\frac5{2e}\right)-\frac{4e^2}{2!}\left(x-\frac5{2e}\right)^2-\frac{32e^3}{3!} \left(x-\frac5{2e}\right)^3-\frac{384e^4}{4!}\left(x-\frac5{2e}\right)^4= 1-2e\left(x-\frac5{2e}\right)-2e^2\left(x-\frac5{2e}\right)^2-\frac{16e^3}{3} \left(x-\frac5{2e}\right)^3-16e^4\left(x-\frac5{2e}\right)^4 -…=\sum_{n=0}^\infty a_n e^n \left(x-\frac5{2e}\right)^n= \sum_{n=0}^\infty a_n \left(e x -\frac52\right)^n $$
with this graphical demo. Is there an explicit series or closed form of $$a_n=\left\{1,2,2,\frac{16}3,16,…\right\}=\frac{\frac{d^{n-1}}{dy^{n-1}}\left(\left(\frac{y-1}{e^{-y}\left(\frac{y^2}2+y+1\right)-\frac5{2e}}\right)^n\right)}{n!}$$?
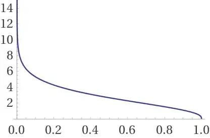
Here is a plot of our goal goal inverse function:
Please correct me and give me feedback!
Motivation from inspired question:
Just as a side note, here is some motivation since the Inverse of the Regularized Incomplete Gamma function is a generalized version of $\text W_{-1}(x)$. The linked question reminds us of the Product Logarithm/ W-Lambert function:
$$\text W(x)=\sum_{n=1}^\infty \frac{(-n)^{n-1}x^n}{n!},|x|<\frac1e$$
Now let’s use this property to derive more general ones. From now on the interval of convergence will be assumed for simplicity:
$$\text W^{k-1}(ax)\text W(ax) x^b= \text W^{k-1}(ax) x^b\sum_{n=1}^\infty \frac{(-n)^{n-1}(ax)^n}{n!}$$
This is not very surprising, but integrating gives a familiar series expansion with a closed form with the Incomplete Gamma function and Generalized Exponential Integral:
$$\int \text W^k(ax)x^bdx=\int \sum_{n=1}^\infty\frac{(-n)^{n-1}\text W^{n-1}(x)x^{n+k}}{n!}dx= x^b e^{-b \text W(a x)} \text W^k(a x) (-(b + 1)\text W(a x))^{-b - k} ((b + 1) Γ(b + k + 1, -(b + 1) \text W(a x)) - Γ(b + k + 2, -(b + 1)\text W(a x)))\frac1{a (b + 1)^2} +C =C+\sum_{n=1}^\infty\frac{ ((-n)^{n - 2} n x^{k + n}\text W(a x)^{k + 1} e^{-(k + n)\text W(a x)} (-(k + n + 1)\text W(a x))^{-(2 k + n + 1} (Γ(2 k + n + 1, -(k + n + 1) \text W(a x)) - (k + n + 1) Γ(2 k + n, -(k + n + 1) \text W(a x)))}{a n!} $$
or for a simpler case with the Imaginary Error function:
$$\int \sqrt{\text W(x)}dx=\frac{\sqrt\pi}{4}\text{erfi}\big(\sqrt{\text W(x)}\big)+x\sqrt{\text W(x)}-\frac{x}{2\sqrt{\text W(x)}}+C=C+\sum_{n=1}^\infty \frac{(-n)^{n - 1} x^n \text W^\frac32(x) \left((n + 1) Γ\left(n + \frac12, -(n + 1) \text W(x)\right) - Γ\left(n + \frac32, -(n + 1) \text W(x)\right)\right)}{(-(n + 1) \text W(x))^{n +\frac32} e^{n \text W(x)} n!} $$
Be careful not to cancel like terms when $x=0$. The problem here is that when another function was tried, there was no closed form: $$e^{\text W(x)+x}=e^ {\text W(x)}\sum_{k=0}^\infty \frac{x^k}{k!}\implies \int e^{\text W(x)+x} dx=\int e^ {\text W(x)}\sum_{n=0}^\infty \frac{x^n}{n!}dx=\sum_{k=1}^\infty \frac{(-1)^nx^k ((k + 2) Γ(k + 1, -(k + 2) \text W(x)) - Γ(k + 2, -(k + 2)\text W(x)))}{(k + 2)^{k+2} \text W^k(x) e^{k\text W(x)} k!} =?$$
which has no closed form in terms of any official special functions, but may possibly have a closed form with $Q^{-1}(a,z)$ function because:
$$Q^{-1}\left(3,e^{-x}\left(\frac {x^2}2+x+1\right)\right)=x,0\le x\le 1$$ Goal: @skbmoore’s solution is excellent, but is there an explicit expression for the coefficients
$$a_n=\left\{1,2,2,\frac{16}3,16,…\right\}=\frac{\frac{d^{n-1}}{dy^{n-1}}\left(\left(\frac{y-1}{e^{-y}\left(\frac{y^2}2+y+1\right)-\frac5{2e}}\right)^n\right)}{n!}$$
Also see this related post where the solution includes this function:
The positive root of the transcendental equation $$\ln x-\sqrt{x-1}+1=0$$
