3

My studying of Commutative Algebra lead me to the following question (though not a strictly Commutative Algebra question) :

What is a (or the) geometric intuition of the isomorphism $$\mathbb{R}[x,y]/(x^2-y,x-x^3+xy)\simeq\mathbb{R}$$ So $\mathbb{R}[x,y]$ is the ring of polynomials with variables $x,y$ and $(x^2-y,x-x^3+xy)$ is an ideal of $\mathbb{R}[x,y]$.

I would like to see an awnser for the spesific question for I have searched for 'geometric approaches' of isomorphisms in classics like the Atiyah MacDonald 'Introduction to Commutative Algebra' and in Algebraic Geometry material and I cannot figure out the idea. Really tough, I would like to know your mind considering geometric approaches of isomorphisms 'in general' (perhaps by giving an example that you have in mind, like the one above and of course, the more examples, the better). Also, any sources for further studying or links to previously related posts are welcome.

  • $(x^2 - y, x - x^3 + xy)$ doesn't look like a principal ideal to me. Did you mean "prime" or "maximal" perhaps? As regards intuition for your example, my intuition for it is purely algebraic: if an ideal contains $x^2 -y$, then $y = x^2$ in the quotient ring and we can forget about $y$, if it also contains $x - x^3 + xy$, then $x = x^3 -xy = x^3 - x^3 = 0$ in the quotient, so $x$ is $0$ in the quotient, which must therefore be either $\Bbb{R}$ or ${0}$. The elements of the ideal clearly all have $0$ for the constant term, so the quotient must be $\Bbb{R}$. – Rob Arthan Mar 22 '21 at 16:04
  • Oh god, I meant to say just "an ideal" and got ahead of myself because I've wrote down "principal ideal" so many times before. Thanks a lot, I edited my post. Thanks for the feedback too ! – Just_a_student Mar 22 '21 at 16:08
  • No problem - we all make mistakes! – Rob Arthan Mar 22 '21 at 16:13

3 Answers3

6

The short answer: the curves $x^2 - y = 0$ and $x-x^3+xy = 0$ intersect in $1$ point, namely $(0,0)$. Correspondingly, the ring $\mathbb{R}[x,y]/(x^2 - y, x-x^3+xy)$ is isomorphic to $\mathbb{R}$ via the map sending $x \mapsto 0$ and $y \mapsto 0$. Note that

  1. $\mathbb{R}$ has Krull dimension $0$, which reflects that the intersection (a point) is a $0$-dimensional variety; and
  2. $\mathbb{R}$ is a $1$-dimensional $\mathbb{R}$-vector space, corresponding to the number of intersection points of the curves. (In general, the dimension is the number of points counted with multiplicity.)

The longer answer: Let $f_1 = y - x^2$ and $f_2 = x-x^3+xy = x(y - (x^2 - 1))$. To simplify things in the beginning, let’s work over $\mathbb{C}$, which is algebraically closed. The vanishing locus of $\{f_1, f_2\}$ (or equivalently of the ideal $(f_1, f_2)$) is the set $\newcommand{\V}{\mathbb{V}} \newcommand{\C}{\mathbb{C}} \mathbb{V}(f_1,f_2)$ of points $(x_0, y_0) \in \C^2$ such that $$ f_1(x_0,y_0) = f_2(x_0,y_0) = 0 \, . $$

Given a point $(x_0, y_0) \in \mathbb{C}^2$, then $(x_0, y_0) \in \V(f_1,f_2) \iff (f_1, f_2) \subseteq (x - x_0, y - y_0)$; see here for a proof. By the correspondence theorem for ideals in a quotient, this means that $(x - x_0, y - y_0)/(f_1, f_2)$ is an ideal, and in fact a maximal ideal of the coordinate ring $\frac{\mathbb{C}[x,y]}{(f_1, f_2)}$. Moreover, all such maximal ideals of $\frac{\mathbb{C}[x,y]}{(f_1, f_2)}$ are of this form by the Nullstellensatz. Thus we get an algebro-geometric dictionary in which the points of the algebraic set given by $f_1 = f_2 = 0$ are in bijection with the maximal ideals of the coordinate ring $\frac{\mathbb{C}[x,y]}{(f_1, f_2)}$.

Over a non-algebraically closed field like $\mathbb{R}$, things are a bit more complicated. Maximal ideals of the coordinate ring $\frac{\mathbb{R}[x,y]}{(f_1, f_2)}$ don’t correspond to $\mathbb{R}$-points of $\V(f_1,f_2)$, but instead to Galois orbits of $\mathbb{C}$-points. For instance, since there are no real solutions to the equation $x^2 + 1 = 0$, the maximal ideal $(x^2 + 1)$ of $\mathbb{R}[x]$ doesn’t correspond to any real point. Instead it corresponds to the Galois orbit $\{i, -i\}$ of complex solutions to the equation, since $x^2 + 1 = (x-i)(x+i)$.

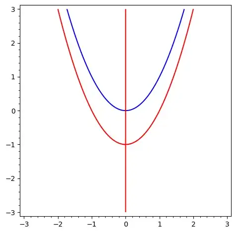
Fortunately in your example things are simple. The vanishing locus of $f_1 = x^2 - y$ is the parabola $y = x^2$, and the vanishing locus of $f_2 = x(y - (x^2 - 1))$ is the union of the $y$-axis and the parabola $y = x^2 - 1$. As you can see in the plot below, the intersection of these two algebraic sets is simply the point $(0,0)$.

$\hspace{2.5cm}$enter image description here

Algebraically, one can see this by noting that $(f_1, f_2) = (x,y)$, since $$ x = f_2 + x f_1 \qquad \text{and} \qquad y = f_1 + x^2 = f_2 + x(f_2 + x f_1) \, . $$ Thus \begin{align*} \frac{\mathbb{R}[x,y]}{(f_1, f_2)} = \frac{\mathbb{R}[x,y]}{(x,y)} \cong \mathbb{R} \end{align*} where the last isomorphism takes $x \mapsto 0, y \mapsto 0$.

For similar connections between algebra and geometry, see this post and this post. For more on the algebro-geometric dictionary and how geometric properties are reflected in the corresponding algebraic structures, see this post.

Viktor Vaughn
  • 19,278
  • I find the phrasing in your "short answer" to be misleading. It implies the dimension of the quotient will be the number of points in the vanishing locus, and that that's all you need to check. But this is not true even over an algebraically closed field, e.g. consider $\mathbb{C}[x]/(x^2)$. I also find the perspective on maximal ideals to be presented a bit backwards. The geometric reason the maximal ideals in the quotient are the points in the variety is because we have well-defined evaluation maps at those points given by restriction. – Joshua P. Swanson Mar 25 '21 at 21:56
  • @JoshuaP.Swanson That is all you need to check as long as you count correctly. The dimension is exactly the number points counted with multiplicity, i.e., weighted by their intersection numbers. Consequently $\operatorname{Spec} \mathbb{C}[x]/(x^2)$ is more than a point—it's a fat point because the ring has nilpotents, which is reflected in the fact that it has dimension $2$ as a $\mathbb{C}$-vector space. Anyway, I’ll add a remark about multiplicity. – Viktor Vaughn Mar 26 '21 at 01:54
  • @JoshuaP.Swanson I don’t understand why you think my answer is “backwards”. The OP has background in commutative algebra, so I began with the algebra. The algebraic reason there is a well-defined evaluation map at the point $(x_0, y_0) \in \mathbb{V}(f_1,f_2)$ is because of the containment of ideals $(f_1, f_2) \subseteq (x-x_0, y-y_0)$. Thinking of elements of the coordinate ring as regular functions on the corresponding algebraic set is certainly an extremely useful perspective, but to me the real answer to this question is just the picture of the curves. – Viktor Vaughn Mar 26 '21 at 01:57
  • Sure, some discussion of fat points makes it fine. It's just important not to oversimplify by ignoring that possibility. Perhaps the term "backwards" isn't quite right. What I meant was that the title of the question was "geometric view..." and the body repeatedly asks for geometric understanding, so using an algebraic approach when a geometric one is available didn't seem to me to be in the spirit of the question. – Joshua P. Swanson Mar 26 '21 at 03:45
  • @JoshuaP.Swanson I still don’t understand your objection. The first two sentences of my answer are: these two rings are isomorphic because these two curves intersect in a point. What could be more geometric than that? When I look at the isomorphism in the question, I see $\operatorname{Spec} \mathbb{R}[x,y]/(x^2-y,x-x^3+xy)\cong \operatorname{Spec}\mathbb{R}$, which is an intersection of plane curves on the lefthand side, and a point on the right. – Viktor Vaughn Mar 26 '21 at 16:37
  • The rest of the answer is just translating that observation into the language of commutative algebra using the dictionary afforded by the Nullstellensatz. In any case, de gustibus non est disputandum. – Viktor Vaughn Mar 26 '21 at 16:37
  • I don't think you're hearing me. I'm not saying the bit about intersecting at a point is insufficiently geometric (though without mentioning fat points or similar anywhere it was potentially pretty misleading). My comments about "backwards" were confined to your use of maximal ideals. They're on the algebraic side of the algebraic/geometric dictionary. OP didn't ask for an algebraic and geometric comparison, they asked for a "geometric view". So, it seems reasonable to stay on the geometric side of the dictionary where possible, in particular at that place in your discussion using evaluations. – Joshua P. Swanson Mar 26 '21 at 20:21
2

I think you might want to get a better idea of algebraic quotients in general, here's an answer of mine where I try to go in depth for a beginner: Ideal generated by $v\otimes v - \Phi(v)1$

Most introductions to category theory give a good overview of quotients; I'd suggest Emily Riehl's Category Theory in Context.

The core geometric insight is that for any algebraic quotient, the kernel of the quotient homomorphism (the ideal) is reduced to $0$, and any affine space parallel to that ideal is also reduced to a single point (but nonzero).

If you really in need of a visualization, I'd suggest taking a 3D graphing calculator like GeoGebra, and graphing $f(x, y) = x^2 - y^2 + C$, making $C$ vary, and trying to understand how reducing these surfaces to a point (for each $C$) will draw a line/curve. Though this is not at all your example, it should give you an analogy of what's happening; your example is much simpler to understand algebraically than it is to visualize geometrically.

Edit: a previous version of this answer mistakenly claimed that $\mathbb{R}[x,y]/(x^2−y, x−x^3+xy)$ was a curve, when it is, in fact, a point. This has been corrected; and @Viktor Vaughn's answer accepted as correct. The points I make on algebraic quotients still hold, though, so I have left them unchanged.

  • 1
    The variety corresponding to $\mathbb{R}[x,y]/(x^2-y,x-x^3+xy)$ is a point, not a curve. This is visible from the isomorphism $\mathbb{R}[x,y]/(x^2-y,x-x^3+xy) \cong \mathbb{R}$ since $\mathbb{R}$ has Krull dimension $0$. – Viktor Vaughn Mar 23 '21 at 06:05
  • 1
    You are right; my lack of knowledge of algebraic geometry shows. I upvoted your answer and will edit mine immediately to reflect my mistake. Thank you for correcting me ! – Tristan Duquesne Mar 23 '21 at 13:06
1

Here's how I think about it. $\mathbb{R}[x, y]$ is the ring of all polynomial functions on $\mathbb{R}^2$ under pointwise addition and multiplication. The "$\mathbb{R}$" on the right-hand side of your isomorphism is not some abstract version of the real field. It's actually all polynomial functions whose domain is the single point $(0, 0) \in \mathbb{R}$.

Thought of in these terms, the restriction from $\mathbb{R}^2$ to $\{(0, 0)\}$ corresponds to the obvious surjective map $\mathbb{R}[x, y] \to \mathbb{R}$ given by $x \mapsto 0, y \mapsto 0$ that just picks off the constant term. This is a ring homomorphism because function arithmetic is defined pointwise, which restriction clearly respects.

As for the ideal $(x^2-y, x-x^3+xy)$, passing to the quotient $\mathbb{R}[x, y]/(x^2-y, x-x^3+xy)$ literally says we want to consider all polynomial functions on $\mathbb{R}^2$ with the additional relations that $x^2-y = 0$ and $x-x^3+xy = 0$ but no others except those implied by these. The claimed isomorphism is a concrete geometric way to think of what this abstract quotient "looks like": if it's true, it says that any two polynomials in $\mathbb{R}[x, y]$ with the same constant term can be shown to be equal if you allow yourself to write $x^2-y=0$ and $x-x^3+xy=0$ in intermediate steps, and that there is no additional "collapsing" beyond this.

To prove it, first off the two relations respect restriction to $\{(0, 0)\}$ since $0^2 - 0 = 0$ and $0-0^3+0\cdot0 = 0$, so restriction continues to give a surjective map $\mathbb{R}[x, y]/(x^2-y, x-x^3+xy) \to \mathbb{R}$. It is natural to ask if this map is injective as well. Geometrically, that's equivalent to asking: having imposed the two abstract relations above and no more, can I have two different polynomial functions which have the same value at $(0, 0)$?

Before answering that question, let's consider what would happen if $x^2-y$ and $x-x^3+xy$ were also both zero at some point $(a, b)$ different from $(0, 0)$. Then we could pick polynomials $p(x, y), q(x, y)$ such that $p(0, 0) = q(0, 0)$ yet $p(a, b) \neq q(a, b)$. Using the restriction to $\{(a, b)\}$ rather than $\{(0, 0)\}$, that would force $p \neq q$ in the quotient even though their constant terms are the same, so the map would not be injective. Hence more common zeros keep the quotient bigger. However, it's easy to see there are no common zeros here beyond $(0, 0)$, so this obstruction doesn't appear in this case.

It's inevitable at this point that we'll have to start playing with algebra. For instance, we get the same obvious surjection $\mathbb{R}[x, y]/(x^2, y^2) \to \mathbb{R}$ by restricting to $\{(0, 0)\}$, but the quotient is larger. (The map which takes the partial derivative with respect to $x$ and then evaluates at $(0, 0)$ is well defined.)

Ok, let's play. We've got $y=x^2$ and $xy=x^3-x$. If we could divide by $x$ the second would be $y=x^2-1$ and then we'd have imposed $0=-1$ which would result in the zero ring and everything would collapse completely. But we can't divide by $x$, roughly since that might mean dividing by $0$. But if we multiply $y=x^2$ by $x$ we can do almost the same thing: $xy = x^3$ and $xy = x^3-x$. Together this says $x=0$, but since $y=x^2$ we get $y=0$ too. Thus in the quotient $p(x, y) = p(0, 0) + x(\cdots) + y(\cdots) = p(0, 0)$ always, and our map is indeed injective, hence bijective, hence an isomorphism.