Before I start, must be said that I am not a math wizard, nor a math student. I just love nudging around with math, and I came across a random function I thought in my head (I do not take credit for nothing, what I mean by 'I though'=what came to my mind) So sorry if the maths you see here are corrupt, and sorry if I post about something that was discovered long time ago.
The function is $$ P(k) = \prod_{i=2}^{\infty} \left( 1- \frac{1}{i^k} \right )$$
For any $k \in (0, \infty)$. I tried playing around with different values of $k$ and go these results:
$$\begin{array}{|c|c|}\hline k& P(k) \\ \hline 2 & 0.5 \\ \hline 3 & 0.80939 \\ \hline 4 & 0.91901 \\ \hline 5 & 0.96325\\ \hline \end{array}$$
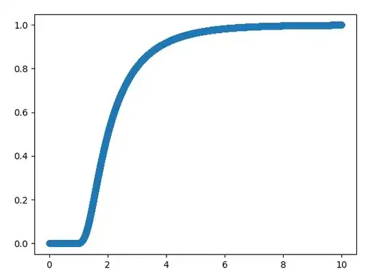
Now, of-course this is not 'that' interesting for $k \in \mathbb{Z}$ because it tends to $1$ pretty quickly, even from $k \le 9$ we are close to $1$ by a per-mille - $P(9) = 0.99799$. And so I wanted to see what happens for values $k = [0, 10]$ using the numpy library to use linspace as so:
space = np.linspace(0, 10, 100000) # This is our range
Which splits the intervals $[0,10]$ into 10K values (each are equally far away from each-other) - then calculated $P(k) ~~ \forall k \in \text{space}$ and got this beautiful output:
It look roughly like what I expected it to look like, with an asymptote $y=1$ as we tend to $1$ as $k$ grows. Meaning our function (not specifically the one in the picture) is defined as so:
$$ P : [0, \infty) \to [0, 1) \\ P(k) = \prod_{i=2}^{\infty} \left( 1- \frac{1}{i^k} \right ) $$
We can calculate $P(2)$ very easily as so:
$$ p(2) := \prod_{i=2}^{\infty} \left( 1- \frac{1}{i^2} \right) =\prod_{i=2}^{\infty} \left( \frac{i^2 - 1}{i^2} \right) = \prod_{i=2}^{\infty} \left( \frac{(i+1)(i-1)}{i^2} \right) ~~ \text{\\} \lg$$
$$\begin{aligned} \lg(p(2)) &= \sum_{i=2}^{\infty} \lg \left( \frac{(i+1)(i-1)}{i^2} \right) = \lim_{N \to \infty} \sum_{i=2}^{N} \lg \left( (i+1)(i-1) \right) - 2\lg (i) \\&= \lim_{N \to \infty} \lg \left ( \frac{(N+1)!}{2} \cdot (N-1)! \cdot \frac{1}{(N!)^2} \right) = \lg(0.5) = \lg(P(2)) \implies P(2) = \frac{1}{2} \end{aligned}$$
As for any other $k$, it might be impossible to solve it as we did for $P(2)$ because $\prod \left (i^3 - 1 \right)$ does not factor nicely.
The Python Code (Uses numpy and matplotlib):
import numpy as np
import matplotlib.pyplot as plt
space = np.linspace(0, 10, 10000)
Y = np.array([0])
X = space
for x in X[1:]:
a = 1
for i in range(2, 1000):
a = (1 - 1/(i * x))
Y = np.append(Y, [a])
plt.scatter(X, Y)
plt.show()
The for-loop with the range (2, 1000) tries to approximate $\prod_{i=2}^{\infty}$ (And of-course I don't have enough 'time' to wait until $\infty$.. so I chose a big enough value that would output a good approximation).
My questions are a bit "dry" when it comes to the mathematics behind this function.
- Is this kind of function known somewhere? Used in any way?
- The function (for me) looks like it has a logarithmic style, is it related in any way? any approximations can be done to this function? (As I said, I am not a math-wiz unfortunately..)
Thank you!
