I made a directed graph in order to get a better understanding of the relationships between various types of commutative rings. Since I’m not very well versed in ring theory, I’m sure it can be improved. I’d like to know:
- Are there any errors in the graph?
- Are there any edges that could be added?
- Are there any important types of commutative ring that could/should be added as nodes?
I’d be particularly interested in properties that split the edges that are currently unbranched along the main axis: between field and Euclidean domain, between Euclidean domain and principal ideal domain, and especially between integral domain and commutative ring.
I only want to show inclusion relationships (“Every principal ideal domain is a Bézout domain”), not theorems that require more than one of the properties as premises (“Every atomic Schreier domain is a unique factorization domain”) – though I intend to get to those as well, so feel free to mention particularly interesting or important ones.
The graph is only for commutative rings, so more general types like Noetherian rings are intentionally not included – but here, too, I’ll get to those eventually, so feel free to include important ones.
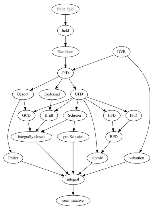
Here’s the graph (an arrow from $A$ to $B$ means “every $A$ is a $B$”; the nouns “ring” and “domain” are omitted):
The abbreviations mean: discrete valuation ring, principal ideal domain, unique factorization domain, greatest common divisor (domain), half-factorial domain, finite factorization domain, and bounded factorization domain.
Here’s the DOT code I used to generate the graph with the dot command in the Graphviz package:
digraph commutative_rings {
"finite field" -> field -> Euclidean -> PID -> UFD -> GCD -> "integrally closed" -> integral -> commutative
PID -> Bézout -> GCD
Bézout -> Prüfer -> integral
DVR -> PID -> Dedekind -> Krull -> "integrally closed"
DVR -> valuation -> integral
UFD -> Schreier -> "pre-Schreier" -> integral
UFD -> atomic -> integral
UFD -> Krull
Schreier -> "integrally closed"
UFD -> FFD -> BFD -> atomic
UFD -> HFD -> BFD
}
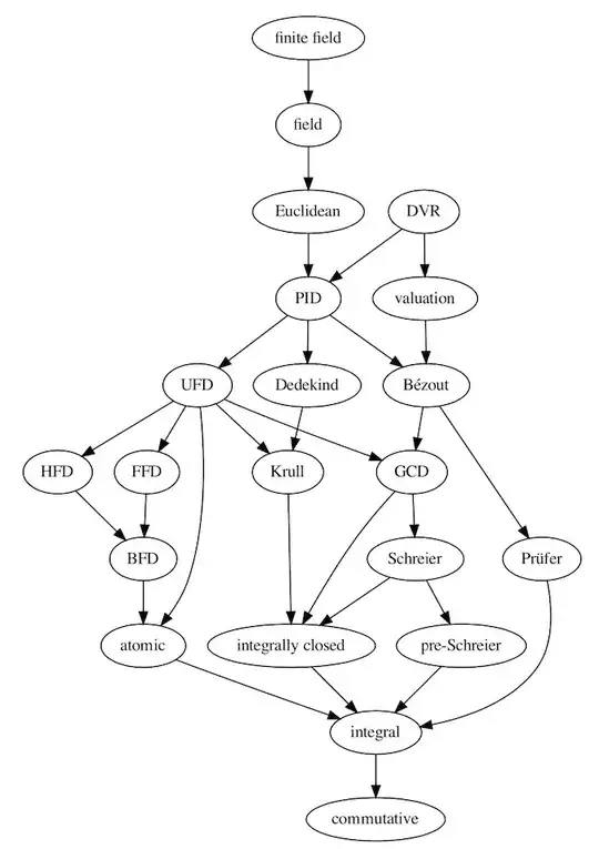
P.S.: Here’s the modified graph with the two arrows suggested by Badam Baplan, valuation -> Bézout and GCD -> Schreier, which replace the arrows valuation -> integral and UFD -> Schreier:

