Context
I'm working on a problem tangentially related to the Kepler Equation 1. The details are very much in the weeds, and I'm not in a position to explain at this time exactly how I have arrived at Equation 1. Yet, I believe that the following holds true: $$ \lim_{k\rightarrow \infty} \sum\limits_{s=0}^{ k- 1 } \, \dfrac{ \left[ 2^{ 2\,(k- s) } \left[ ( k- s) !\right]^4 - \pi\,2^{2(s-k) -1 } \, \left[ 2\,(k - s)]!\right]^2 [ 2\,(k -s) ] \right] }{[2(k- s)]![2\,(k- s) ]\,\left[ ( k - s) ! \right]^2} = \dfrac{ \pi }{2 } - 1 ~\text{Eq}.~1.$$
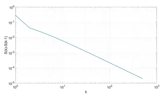
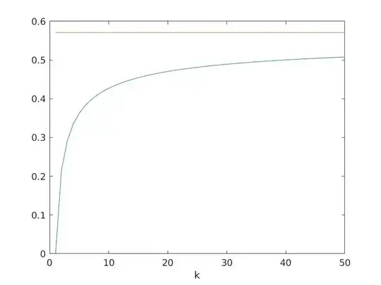
I've plotted Equation 1 for various $k$. My results seem to indicate that the expression above is plausibly true. Beyond $k=50$ I run into floating point issues in the numerical calculation, and series is not computable.
I cannot figure out how to determine the veracity of the equation 1. I've seen some closed-form solutions to factorial series (e.g., [2]).[
] Yet, I have not seen such an expression elsewhere.
Questions
Does anyone have one or more references to a book that has many factorial series?
Can anyone prove Equation 1 true or false?
Can anyone illustrate the results for $k >> 50$?
Bibliography
1 Find the inverse of an equation reminiscent of Kepler's equation

