Following the suggestion by Ivan Neretin, I used the idea from this answer to a similar question: Solving functional differential equation $f'(x)=2f(2x)-f(x)$
I will solve the more generic equation $\dot{x} = x(at)$. As pointed by Hyperplane, I will use the following series:
$$
x = \sum_{n=-\infty}^\infty c_n \exp (-a^n t).
$$
Therefore,
$$
\dot{x} = -\sum_{n=-\infty}^\infty c_n a^n \exp (-a^n t),
$$
$$
x(at) = \sum_{n=-\infty}^\infty c_n \exp (-a^{n+1} t) = \sum_{n=-\infty}^\infty c_{n-1} \exp (-a^n t).
$$
Then, plugging in the equation, we get
$$
-\sum_{n=-\infty}^\infty c_n a^n \exp (-a^n t) = \sum_{n=-\infty}^\infty c_{n-1} \exp (-a^n t),
$$
which requires
$$
\frac{c_n}{c_{n-1}} = -\frac{1}{a^n}.
$$
Solving this recurrence relation with an "initial condition" $c_0 = A$, we get
$$
c_m = A \prod_{n=0}^m \frac{c_n}{c_{n-1}} = A \prod_{n=0}^m -\frac{1}{a^n} = \frac{(-1)^m}{a^{m(m+1)/2}} A.
$$
(See that $m(m+1)/2$ is the m-th triangular number). Therefore, our solution is
$$
x = A \sum_{n=-\infty}^\infty \frac{(-1)^n}{a^{n(n+1)/2}} \exp (-a^n t),
$$
which one can easily check to satisfy the equation. Since it is an alternating series, we can apply the Leibiniz criterion. The ratio between two consecutive terms is $a^{n+1} \exp(a^n(a-1)t)>1 \ \forall a>1$. Therefore, the series converges for $a>1$.
To obtain the value of $x(0)$ one must split the series:
$$
x(0) = A \sum_{n=0}^\infty \frac{(-1)^n}{a^{n(n+1)/2}} + A \sum_{n=-1}^{-\infty} \frac{(-1)^n}{a^{n(n+1)/2}} = A \sum_{n=0}^\infty \frac{(-1)^n}{a^{n(n+1)/2}} + A \sum_{n=0}^{-\infty} \frac{(-1)^{n-1}}{a^{(n-1)n/2}} =
$$
$$
A \sum_{n=0}^\infty \frac{(-1)^n}{a^{n(n+1)/2}} + A \sum_{n=0}^{\infty} \frac{(-1)^{-n-1}}{a^{-n(-n-1)/2}} = A \sum_{n=0}^\infty \frac{(-1)^n}{a^{n(n+1)/2}} - A \sum_{n=0}^{\infty} \frac{(-1)^{n}}{a^{n(n+1)/2}} = 0.
$$
It is interesting to see the behavior of the derivatives of this function. We know that $\dot{x} = x(at)$. Differentiating it, we have
$$
\ddot{x} = \frac{d}{dt} x(at) = \frac{d(at)}{dt} \frac{d}{d(at)} x(at) = a \dot{x}(at) = a x(a^2 t),
$$
$$
\dddot{x} = \frac{d}{dt} a x(a^2 t) = a \frac{d(a^2t)}{dt} \frac{d}{d(a^2t)} x(a^2t) = a^3 \dot{x}(a^2t) = a^3 x(a^3 t),
$$
or, in general,
$$
x^{(n)} = a^{n(n-1)/2} x(a^n t),
$$
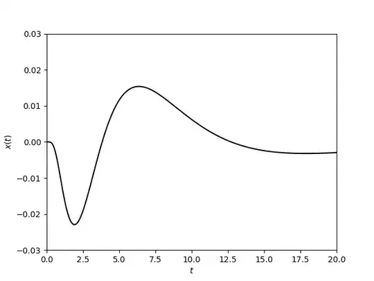
which can be readly proved by induction. Therefore, it is easy to see that $x^{(n)}(0) = 0$ for all $n$, i.e., showing that the solution is non-analytical at $t=0$. Here is the graph of the solution for $a=2$ and $A=1$.

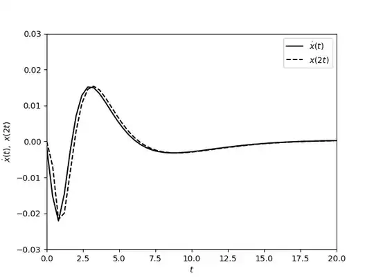
And here is a graph comparing $\dot{x}(t)$ to $x(2t)$. This graph is rougher on purpose to allow an easy distinction between both curves. For a thinner resolution, the matching is perfect.

I also tried to solve the equation numerically using a simple finite differences scheme. Defining the domain as $t \in (0,T)$ and discretizing it in $N$ equally spaced points, the equation for the point $i$ is
$$
x_{i+1} - x_i - hx_{[ai]} = 0,
$$
in which $h$ is the step size, and $[ai]$ indicates that the result of $a\cdot i$ must be rounded to the closer integer. This method has a serious deficiency because the solution only will have mathematical meaning in the interval $t\in (0,T/a^2)$. That's because the finite differences equation can be applied only in the interval $t\in (0,T/a)$, as $x_{[ai]}$ would be undefined for $t>T/a$. Therefore, the equation for $t>T/a$ will not represent the original equation and will be only a "placeholder". However, the spurious solution in the region $T/a<t<T$ will cause an effect in the remaining part of the domain, specifically in the region $T/a^2<t<T/a$. Therefore, the solution only holds for $0<t<T/a^2$ and is spurious for $T/a^2<t<T$.
For numerical purposes, the matrix $A_{ij}$ is defined as $A_{ij} = A^1_{ij} + A^2_{ij}$, being
$$
A^1_{ij} = \begin{cases}
1, & i+1=j \\
-1, & i=j \\
\end{cases}, \ \ \
A^2_{ij}=\begin{cases}
-h, & [ai]=j \\
0, & \mathrm{otherwise} \\
\end{cases}.
$$
As the last line of $A^1_{ij}$ is undefined, it can be used to providing the "boundary" condition. It is important to notice that all solutions are equal up to a multiplicative constant. Therefore, the solution can be obtained by
$$
x_i = (A_{ij})^{-1} B_j,
$$
in which $B_j = 0$ for all $j$, except for the position in which the condition was imposed. Here is a numerical solution obtained for $a=2$, $h = 4\times 10^{-2}$ and $T=160$:

Both solutions were 'normalized' to allow a better comparison. There is a good agreement among the solutions. It is interesting to see that the numerical solution does not satisfy $x(0) = 0$, only approximately. It is also important that the domain be sufficiently large in order that the most relevant oscillations are contained in the region $0<t<T/a^2$. The size of the domain is more important to the accuracy of the solution than the step size.
For $1\leq a\leq 1$ the power series solution,
$$
x = A\sum_{n=0}^\infty \frac{a^{n(n-1)/2}}{n!} t^n,
$$
converges. For $a=0$ the solution degenerates to $x=kt$, for $a=1$, to $x = k \exp t$ and for $a=-1$ to $x=k\sin (t+\pi/4)$ (I found this one quite surprising!). Solutions for intermediates values of $a$ are shown in the graph: