In general, it is possible to express trigonometric functions of trigonometric functions via the Jacobi-Anger expansion. In the case of $\sin(\sin(t))$, we have:
$\sin(\sin(t)) = 2 \sum_{n=1}^{\infty} J_{2n-1}(1) \sin\left[\left(2n-1\right) t\right]$,
where $J_{2n-1}$ is the Bessel function of the first kind of order $2n-1$. It is clear from this expansion that the zeroes of $\sin(\sin(t))$ are the same as that of $\sin(t)$, since any even multiple of $\pi$ for the argument $t$ will also lead to an even multiple of $\pi$ for the $\sin[(2n-1)t]$ term in the expansion.
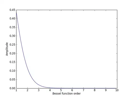
As MrMas mentioned, though the functions have the same period, their spectral content is different. The expansion can viewed as a Fourier series for the spectral components of $\sin(\sin(t))$, the amplitudes of which are governed by the amplitude of the $2n-1$-th Bessel function. Here is a plot of $|J_n(1)|$ for $n \in \mathbb R [1, 10]$:
For z = 1 in $\sin(z\sin(t))$, there is very little harmonic content, and in the time domain $\sin(\sin(t))$ doesn't look terribly different from an ordinary sine wave.