4

A perfectly unbiased coin is one that has the same probability for heads and tails (i.e., 50%/50%).

A perfectly biased coin is one that has (as the name suggests) different probabilities for head than for tails.

The design of a perfectly unbiased coin is pretty straightforward: a cylinder with height << radius (h << r).

However, I'm wondering how the design for a perfectly biased coin would be. Although I'm not a mathematician, I can intuitively think that a perfectly biased coin (with 60% for heads and 40% for heads) would have the heads circle surface area 60% higher than that of the tails' circle surface area.

I don't know how true this is and, if true, I'd like to reach the same conclusion using a mathematical approach.

Would this problem be much more difficult if we had, for example, a perfectly biased dice (i.e. cube)? How can I start constructing a mathematical model for biased, throwable, generic objects?

  • http://statweb.stanford.edu/~susan/papers/headswithJ.pdf may be relevant. – Batman Jul 16 '16 at 21:08
  • I searched for a solution on Google, but couldn't come up with that nice article. I can see the problem is quite complex, and not as straightforward as simply "tweaking" the up and bottom surfaces proportionally to the desired "biased quantity". – Jose Lopez Garcia Jul 16 '16 at 21:11
  • For biased coins, one can use magnetic coins on a table with hidden electronic to generate magnetic fields on desired polarity. For dice, the classical way is fill the dice with lead. – achille hui Jul 16 '16 at 21:12
  • See also: http://math.stackexchange.com/questions/1583587/how-one-can-be-random-when-choosing-numbers-in-an-interval/1583637#1583637 – Batman Jul 16 '16 at 21:15
  • If you wanted a probability of heads to be 5/8, but you only had a fair coin, what could you do? Try combining 3 tosses into one effective toss. – AHusain Jul 16 '16 at 21:57
  • @AHusain Offtopic? – Did Jul 16 '16 at 23:08

1 Answers1

3

One way to construct a biased coin is to use a solid and uniformly dense spherical cap. Obviously there are only two ways it can land: on the base or on the spherical surface. To model the probabilities of each requires some integral calculus. Cross-section of the cap The cap is formed from the unit sphere centred on (1, 0, 0) and is bounded by x = h, the cap's height. The cap's radius can be found to be $\sqrt{h(2-h)}$ and the volume V is given by $$\int_0^h\pi x(2-x)dx=\pi h^2(1-\tfrac 13h)$$ The centre of mass (CM) must now be calculated. Since the cap is symmetrical about the x axis it may be reduced first to an infinitely thin rod along that axis, where the density at x = a is the cap's cross-sectional area along that plane ($\pi a(2-a)$). The reduction to a single point is another integral: $$\frac 1V\int_0^h\pi x^2(2-x)dx=h\frac{2-\frac 34h}{3-h}$$ This is the CM's distance from the origin, so it is also $h-h\frac{2-\frac 34h}{3-h}=h\frac{1-\frac 14h}{3-h}$ from the cap's base (this last value is z in the diagram).

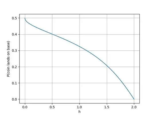
To determine the probability of this "coin" landing on its base now requires finding the solid angle subtended by the base at the CM. This analysis works because the result of letting this coin fall in a particular orientation can be taken equivalent to the face intersected by a ray from the CM in the direction of gravity. In this case the base forms a cone with the CM of height z, so the solid angle is $2\pi(1-\cos\theta)$ where $\theta$ is half the cone's apex angle. The fraction of the sphere this is, which is also the probability the coin lands on the base, is $$\frac{1-\cos\theta}2=\sin^2\frac{\tan^{-1}x}2=\frac12-\frac1{2\sqrt{x^2+1}} \text{ where }x=\frac{\sqrt{h(2-h)}}{h\frac{1-\frac 14h}{3-h}}=\frac{(3-h)\sqrt{h(2-h)}}{h(1-\frac 14h)}$$ and this simplifies to $$\frac12-\frac1{2\sqrt{1-\frac{16(h-2)(h-3)^2}{h(h-4)^2}}}$$ The plot of this expression as a function of h is shown below. It exhibits the expected behaviour at both ends: fair in the limit of a flat, infinitesimally thin coin (h = 0) and completely one-sided as a sphere (h = 2). Plot of probability of coin landing on base to h; goes from 1/2 at 0 to 0 at 2

In particular, if the desired distribution is 60/40 the ratio of cap height to sphere radius is very close to 1:2.

To determine the dice distribution of an arbitrary solid with an arbitrary weight distribution:

  • Find its centre of mass.
  • For each face of the convex hull of the solid, determine the fraction of the sphere it subtends at the CM.
  • If the solid is unstable (or has an unstable equilibrium) on one face and naturally rolls to another, absorb the former's solid angle into the latter.

Hence your idea of a coin split 60/40 between its two faces' surface areas will give a distribution closer to fairness.

Parcly Taxel
  • 103,344
  • Mmm... interesting. Using a spherical cup! What about a cone? Would it be much different? Did you count on inertia? For example, you toss the "spherical cup", it lands on the spherical surface, but the inertia makes it finally land on the flat surface. I suppose this would be MUCH more difficult to model, since the way we toss the spherical cup would now matter. – Jose Lopez Garcia Aug 03 '16 at 12:43
  • Inertia is a very tough thing to incorporate into the rigid-body equations, but it can be ignored in practice for two reasons: its contribution is mostly averaged across all orientations of the solid, and real dice lose so much inertia on their first bounce that the face they fall on is mostly determined by the process described above (cast a ray from CM like gravity and note which face intersects). – Parcly Taxel Aug 03 '16 at 14:39
  • A cone of base radius 1 and height $4h$ will land on its base with a probability of $\frac12-\frac{h}{2\sqrt{h^2+1}}$. This is much simpler, never completely one-sided and (again) fair in the limit of h = 0. For a 60/40 distribution the cone height $4h$ should be $\frac{\sqrt{6}}{3}$. I will post my results on prisms (in particular, the pentagonal prism as a d7) as a question which I answer myself at a later time. – Parcly Taxel Aug 03 '16 at 14:51
  • @JosePerez Prism results are here. – Parcly Taxel Aug 04 '16 at 02:34
  • Thank you very much for your excellent works. Keep it up, cheers. – Jose Lopez Garcia Aug 04 '16 at 16:17