34

Here is a problem from Griffith's book Introduction to E&M.

Let $\theta(x)$ be the step function $$\theta(x) = \begin{cases} 0, & x \le 0, \\ 1, & x \gt 0. \end{cases} $$

The question is how to prove $\frac{d\theta}{dx} = \delta(x)$.

I think since the function is discontinuous at $x = 0$, there is no definition of $\frac{d\theta}{dx}$ at the point $x = 0$ at all. Thus, how could we show the equivalence of a equation if the left part of equation is not defined at the point $x = 0$?

jII
  • 3,050
Jichao
  • 8,008
  • 10
    That equality is an equality of distributions, as in http://en.wikipedia.org/wiki/Distribution_%28mathematics%29 If you read any introduction to distributions, you'll find the claim you want yo prove as the very first example of hopw differentiation works for distributions. – Mariano Suárez-Álvarez Dec 11 '10 at 12:41
  • 6
    $\delta(x)$ is "undefined" at 0 too! – Paul VanKoughnett Dec 11 '10 at 12:56
  • 1
    About 6 minutes in here provides a good explanation https://youtu.be/ECslmuGlu-U – gary69 Oct 08 '20 at 22:57

4 Answers4

29

This is a place where physicists and mathematicians would phrase the question differently. A mathematician would say that $d \theta/dx$ is undefined at $0$, and that $\delta$ is not a function. However, as Mariano says, the statement is true "in the sense of distributions".

What does that mean? A distribution is a gadget which takes as input a smooth function $g(x)$, which is zero for $|x|$ sufficiently large, and returns some real number. When we think of an ordinary function as a distribution, that makes us think of $f$ corresponding to the gadget $F: g \mapsto \int f(x) g(x) dx$. Notice that changing $f$ at a finite number of points leaves $F$ unaltered. From a physical point of view, if $f$ is something like the value of an electric field at a point, we would never know if it had a finite discontinuity at some point, so the gadget $F$ captures everything that is physically measurable about $f$.

Now, how can we see differentiation in terms of distributions? By integration by parts, we have $\int f'(x) g(x) dx = - \int f(x) g'(x) dx$. So, for any distribution $F$, we define the derivative of $F$ to be the gadget $g \mapsto -F(g')$.

Now, let $F$ correspond to $\theta$, so $F(g) = \int_{-\infty}^0 g(x) dx$. The Dirac delta distribution is $\delta(g) = g(0)$. I leave it to you to show that $F'(g) = \delta(g)$, with the definitions above.

I'd be curious to see how a physicist would answer this question. I suspect that I have acted like a Frenchman.

  • 1
    Thanks, I have correct the typo. – Jichao Dec 11 '10 at 14:49
  • 1
    You mean "$g(x)$, which is zero for $|x|$ sufficiently large" (missing absolute value). – Hendrik Vogt Dec 11 '10 at 15:11
  • 1
    That's a great quote from Goethe! :) – Mike Spivey Dec 11 '10 at 17:31
  • @Hendrik: Typo fixed, thanks. – David E Speyer Dec 11 '10 at 18:16
  • 1
    A physicist would probably say that $\theta'=\delta$ is equivalent to $\theta(x)-\theta(a)=\int_a^x\delta(x),dx$ and both sides are equal to $[0\in (a,x)]$ (with a sign switch if $x<a$). – A.S. Nov 26 '15 at 20:26
  • 3
    This is an old answer, but I just stumbled on it. In the penultimate paragraph, when you take $F$ to be $\theta$, shouldn't $F(g)=\int_0^\infty g$, not $\int_{-\infty}^0g$ as you have it? I think you jumped ahead, thinking of $F'(g)$ too soon. Indeed, taking the distributional derivative of $F$ as I think it should be gives $F'(g)=-F(g')=\int_{-\infty}^0g'=g(0)-g(-\infty)=g(0)$. – symplectomorphic Feb 28 '17 at 21:08
21

By definition, $\delta(x)$ satisfies $$\int_{-\infty}^\infty f(x)\delta(x) dx=f(0)$$ for any continuous function $f$ on $\mathbb{R}$.

By definition of derivative in distribution theory, $$ \int_{-\infty}^\infty f(x)\theta'(x) dx=-\int_{-\infty}^\infty f'(x) \theta(x) dx$$ for any $C^1$ function $f(x)$ which vanishes outside of a bounded interval.

Now $$-\int_{-\infty}^\infty f'(x) \theta(x) dx=-\int_0^\infty f'(x) dx= -f(\infty)+f(0)=f(0)=\int_{-\infty}^\infty f(x)\delta(x) dx.$$

So $\theta'(x)=\delta(x)$.

TCL
  • 14,262
  • Could you explain why $f(\infty)$ is zero? – Jichao Dec 12 '10 at 04:46
  • 2
    $f(\infty)=\lim_{x\to\infty}f(x)$ is 0 because $f$ is assumed to vanish outside of a bounded interval, i.e. equal to 0 for all $x$ outside of a bounded interval. This is one of the assumption in distribution theory. – TCL Dec 12 '10 at 04:52
10

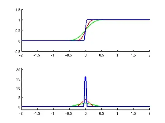
I'd like to add an answer that will try to justify the statement with an example. Consider the function sequence $$ f_n = \left\{\begin{align} 0 \ \ &\text{ if } |x|>1/n \\ n^2x^2/2 + nx + 1/2 &\text{ if } -1/n\leq x \leq 0\\ -n^2x^2/2 + nx + 1/2 &\text{ if } 0<x\leq 1/n \end{align}\right.. $$
These functions are differentiable everywhere, and they approximate the unit step function better and better as $n$ gets larger. If we look at the derivatives of these functions, we'll see that they are a sequence of tent functions that are getting narrower and taller, as Griffith uses to introduce the delta function.
alt text

Actually, with an appropriate mode of convergence, when a sequence of differentiable functions converge to the unit step, it can be shown that, their derivatives converge to the delta function. That's why, one may take the derivative of the unit step function to be defined as the limit of the derivatives, which is the delta function.

AgCl
  • 6,292
4

Of course, as it was stated above, the equality holds in the sense of distributions. In order to approach this same issue, i.e. showing that the equality follows from the theory of distributions, one can define the derivative of a function-type distribution (a distribution which in fact is a function in $L^1_{\text{loc}}(\mathbb R)$), as the limit, in the sense of distributions, of the usual incremental ratio, as follows: $$ \theta(x) = \begin{cases} 0\quad \text{ if } x\le 0\\ 1\quad \text{ if }x>0. \end{cases} $$ Then the functions $$ \delta_\varepsilon (x) \equiv \frac{\theta(x)-\theta(x-\varepsilon)}{\varepsilon} $$ for, say, $\varepsilon>0$ are in fact $$ \delta_\varepsilon(x) = \begin{cases} 0\quad\text{ if }x<\varepsilon\\ \dfrac{1}{\varepsilon}\quad\text{ if }0< x\le\varepsilon\\ 0\quad\text{ if }x\le0 \end{cases} =\varepsilon^{-1}\chi_{(0,\varepsilon]}(x) =\varepsilon^{-1}\chi_{(0,1]}\left(\frac{x}{\varepsilon}\right), $$ where $\chi_{B}$ is the characteristic function of $B$. Now, for any $\varphi\in\mathscr D(\mathbb R)$, $$ \lim_{\varepsilon\to0}\langle \delta_\varepsilon, \varphi\rangle =\lim_{\varepsilon\to0}\int_{0}^{1}\varphi(y\varepsilon)dy=\varphi(0) = \langle\delta,\varphi\rangle. $$ The same holds when $\varepsilon<0$, as one can check explicitly. Thus $\theta'=\lim_{\varepsilon\to0}\delta_\varepsilon=\delta$, in the sense of distributions $\mathscr D'$.

Brightsun
  • 6,693
  • 2
    Although the question is old, this post is a nice contribution to the topic. Since you're here, I'd like to ask you a question considering that you are a Physicist. The original question stated that he got the exercise from Griffith's book and I don't think most physicist view it from distributional perspective. Do you have an idea about how physicists generally "prove" it? – BigbearZzz Jan 13 '16 at 15:52
  • 1
    @BigbearZzz Actually this type of result is often justified via integration by parts, which is kind of right, even though one avoids a systematic treatment of distribution theory. The widespread knowledge is that whenever there is a unit jump in the function, the derivative gets a delta contribution. – Brightsun Jan 13 '16 at 16:15
  • I love how you used the word "justified" there instead of "proved". Some physicist I know use the words interchangeably :< – BigbearZzz Jan 13 '16 at 16:19