This is a follow up question to this question I asked two days ago.
I am currently trying to get my head around the concept of uniform and pointwise convergence and a lot of questions have come up that I am unable to answer.
Pointwise convergence:
$$\lim_{n \rightarrow \infty} f_n(x)=f(x) \space \space \text{for every $x$ $\in$ $D$}$$
As I understand, this says that the function sequence $f_n(x)$ converges to some limit function $f(x)$ for all $x$ in my domain $D$. For example, the function sequence $f_n(x)=\frac{x}{n}$ converges pointwise to the limit function $f(x)=0$ because for any fixed $x$, $\space \lim_{n \rightarrow \infty} \frac{x}{n}=0$. This brings me to my first question:
Question 1: Suppose I have another function sequence $f_n(x)=x^n, \space \space > \space x\in[0,1]$. Then $f_n(x)$ wil converge pointwise to $f(x)=0$ for $x\in[0,1)$ and to $f(x)=1$ for $x=1$. So my limiting function looks something like this:
$$f(x) = \begin{cases} 0, & \text{if $x \in [0,1)$} \\[2ex] 1, & > \text{if $x=1$} \end{cases}$$
Can we still say that $f_n(x)$ converges pointwise even though it converges to different values (in this case $0$ and $1$)? Could the function sequencealso converge to $n$ different values?
Uniform convergence:
$f_n(x)$ is uniformly convergent to $f(x)$ for a set $D$ of values of $x$ if, for each $\epsilon>0$ an $N$ can found such that
$$\lvert f_n(x)-f(x)\rvert<\epsilon$$
for $n \ge N$ and all $x \in D.$
Question 2: In order for uniform convergence to be disproved, is it enough to find one epsilon for which the inequality doesn't hold?
I know that this function sequence is not uniformly convergent on $[0,1]$. However, I can't really figure out why. It seems to me that for any epsilon I choose the inequality holds. Can someone explain why this is wrong?
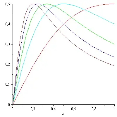
Lastly, I want to test if this function sequence is uniformly convergent:
$$f_n:[0,1]\rightarrow \Bbb R, \space \space \space x \rightarrow f_n(x)=\frac{nx}{1+n^2x^2}$$
Question 3: Is there some general approach I should/can follow when dealing with these questions? Are there any theorems (sort of like the ratio test for series) that I can use to test for uniform convergence?
I know this question is a bit lengthy but I hope it's still okay.
