33

Classical Hardy's inequality (cfr. Hardy-Littlewood-Polya Inequalities, Theorem 327)

If $p>1$, $f(x) \ge 0$ and $F(x)=\int_0^xf(y)\, dy$ then

$$\tag{H} \int_0^\infty \left(\frac{F(x)}{x}\right)^p\, dx < C\int_0^\infty (f(x))^p\, dx $$

unless $f \equiv 0$. The best possibile constant is $C=\left(\frac{p}{p-1}\right)^p$.

I would like to prove the statement in italic regarding the best constant. As already noted by Will Jagy here, the book suggests stress-testing the inequality with

$$f(x)=\begin{cases} 0 & 0\le x <1 \\ x^{-\alpha} & 1\le x \end{cases}$$

with $1/p< \alpha < 1$, then have $\alpha \to 1/p$. If I do so I get for $C$ the lower bound

$$\operatorname{lim sup}_{\alpha \to 1/p}\frac{\alpha p -1}{(1-\alpha)^p}\int_1^\infty (x^{-\alpha}-x^{-1})^p\, dx\le C$$

but now I find myself in trouble in computing that lim sup. Can someone lend me a hand, please?


UPDATE: A first attempt, based on an idea by Davide Giraudo, unfortunately failed. Davide pointed out that the claim would easily follow from

$$\tag{!!} \left\lvert \int_1^\infty (x^{-\alpha}-x^{-1})^p\, dx - \int_1^\infty x^{-\alpha p }\, dx\right\rvert \to 0\quad \text{as}\ \alpha \to 1/p. $$

But this is false in general: for example if $p=2$ we get

$$\int_1^\infty (x^{-2\alpha} -x^{-2\alpha} + 2x^{-\alpha-1}-x^{-2})\, dx \to \int_1^\infty(2x^{-3/2}-x^{-2})\, dx \ne 0.$$

  • 3
    Addendum: The proof is complete if it is shown that $\operatorname{lim sup}_{\alpha \to 1/p} (\ldots) \ge \left( \frac{p}{p-1}\right)^p$, which is what we get if we formally neglect that $x^{-1}$. However I can't find a rigorous way to do that. – Giuseppe Negro Apr 01 '12 at 14:24
  • This is also an exercise in Rudin's book Real and Complex. – AD - Stop Putin - Apr 03 '12 at 21:11

5 Answers5

18

What you need isn't

$$\lim_{\alpha\searrow1/p}\,\left\lvert \int_1^\infty (x^{-\alpha}-x^{-1})^p\mathrm dx - \int_1^\infty x^{-\alpha p }\mathrm dx\right\rvert=0$$

but

$$\lim_{\alpha\searrow1/p}\frac{\int_1^\infty (x^{-\alpha}-x^{-1})^p\mathrm dx}{\int_1^\infty x^{-\alpha p }\mathrm dx}=1\;,$$

which is indeed the case, since as $\alpha\searrow1/p$, the integrals are more and more dominated by regions where $x^{-1}\ll x^{-\alpha}$. For arbitrary $b\gt1$ and $1/p\lt\alpha\lt1$, we have

$$ \begin{eqnarray} \int_1^\infty (x^{-\alpha})^p\mathrm dx &\gt& \int_1^\infty (x^{-\alpha}-x^{-1})^p\mathrm dx \\ &\gt& \int_b^\infty (x^{-\alpha}-x^{-1})^p\mathrm dx \\ &\gt& \int_b^\infty (x^{-\alpha}-b^{\alpha-1}x^{-\alpha})^p\mathrm dx \\ &=& (1-b^{\alpha-1})^p\int_b^\infty (x^{-\alpha})^p\mathrm dx \\ &=& (1-b^{\alpha-1})^pb^{1-\alpha p}\int_1^\infty (x^{-\alpha})^p\mathrm dx \\ &=& (b^{1/p-\alpha}-b^{1/p-1})^p\int_1^\infty (x^{-\alpha})^p\mathrm dx\;. \end{eqnarray} $$

Then choosing $b=2^{1/\beta}$ with $\beta=\sqrt{\alpha-1/p}$ yields

$$\int_1^\infty (x^{-\alpha})^p\mathrm dx \gt \int_1^\infty (x^{-\alpha}-x^{-1})^p\mathrm dx \gt (2^{-\beta}-2^{(1/p-1)/\beta})^p\int_1^\infty (x^{-\alpha})^p\mathrm dx\;. $$

Since $\beta\to0$ as $\alpha\searrow1/p$, the factor on the right goes to $1$; thus,

$$\int_1^\infty (x^{-\alpha}-x^{-1})^p\mathrm dx\sim\int_1^\infty x^{-\alpha p }\mathrm dx\quad\text{as}\quad\alpha\searrow1/p,$$

as required.

Mittens
  • 39,145
joriki
  • 238,052
  • In moving from the fourth to the fifth line in the big eqnarray, how do you get $$\int_b^\infty (x^{-\alpha})^p\mathrm dx = b^{1-\alpha p}\int_1^\infty (x^{-\alpha})^p\mathrm dx?$$ – Antonio Vargas Apr 03 '12 at 18:15
  • 2
    @Antonio: Substitute $u=x/b$. – joriki Apr 03 '12 at 18:22
  • Ah, of course. Very nice, by the way. – Antonio Vargas Apr 03 '12 at 18:26
  • 1
    This is a master's solution and I learned a lot in working it out! Thank you very much. – Giuseppe Negro Apr 04 '12 at 10:07
  • @Giuseppe: Thanks; and you're welcome! – joriki Apr 04 '12 at 10:38
  • @joriki why does this prove that $\frac{p}{p-1}$ is the best constant? – GuPe Aug 03 '17 at 18:03
  • Apologies for commenting on an old post, but your solution above (with your comment posted at https://math.stackexchange.com/questions/99392/hardys-inequality-again/99399#99399, etc.) was extremely helpful...this problem is in Rudin's $R.C.A.$ as AD. comments above. Can you elaborate a little (or summarize reasoning, etc.) on how the factor on the far R.H.S. of your last string of inequalities tends to $1$ as $\alpha!\searrow!\frac{1}{p}$ (namely as $\beta\rightarrow 0$)? – Procore Jan 28 '18 at 21:06
4

It's been a long time since the original post, but here is yet another way to show that $\frac{p}{p-1}$, $1<p<\infty$, is the best constant in Hardy's inequality once it has been established that $\|Hf\|_p\leq\frac{p}{p-1}\|f\|_p$ where $Hf(x)=\frac1x\int^x_0f(t)\,dt$. This follows a suggestion in Exercise 3.14 in Rudin's book of Real and Complex Analysis. For $A>1$, define $$ f_A(x)=x^{-1/p}\mathbf{1}_{(1,A]}(x)$$ A straight forward computation shows that $\|f_A\|^p_p=\log(A)$. On the other hand, the Hardy transform of $f_A$ is $$ F_A(x):=Hf_A(x)=\frac{p}{p-1}\frac{1}{x}\Big((\min(A,x))^{1-\tfrac{1}{p}}-1\Big)\mathbf{1}_{(1,\infty)}(x) $$ Then $$ \begin{align*} \|F_A\|^p_p &= \Big(\frac{p}{p-1}\Big)^p\Big( \int^A_1(x^{-1/p}-x^{-1})^p\,dx + \frac{(A^{\frac{1-p}{p}} - 1)^p}{p-1}\Big) \end{align*} $$ We now normalize $f_A$, by the factor $\frac{1}{\|f_A\|_p}$ to obtain $$\frac{\|F_A\|_p}{\|f_A\|_p} \geq \Big(\frac{p}{p-1}\Big)\left(\frac{\int^A_1(x^{-1/p}-x^{-1})^p\,dx}{\log(A)}\right)^{1/p}\xrightarrow{A\rightarrow\infty}\frac{p}{p-1}$$ From this, it follows immediately that $C:=\frac{p}{p-1}$ is the best constant in Hardy's inequality. In terms of operators, as user user345872 suggested above, the operator norm of the Hardy transform $f\mapsto Hf$ on $L_p((0,\infty),dx)$ is indeed $\frac{p}{p-1}$.

Mittens
  • 39,145
  • 3
    I thank you for this post, no matter it comes late, I don't think that they changed the inequality in these years! At a first glance, it seems to me that the idea of this computation is akin to the one of the main post, with the difference that you truncate in space rather than playing with the exponent. This is interesting. – Giuseppe Negro Dec 04 '18 at 11:15
  • Your answer inspired this question. – Giuseppe Negro Dec 04 '18 at 12:46
  • I corrected a typo in the formula for $F_A(x)$. – Giuseppe Negro Dec 29 '18 at 16:55
  • This answer of mine really is an appendix to yours. Maybe you will find it interesting. – Giuseppe Negro Dec 30 '18 at 09:03
  • Could you explain in some more detail why this approach of constructing a sequence of functions works, to prove that the given number is the best constant? I think I get the idea, but I have never seen this before. It'd be helpful if you can make it more explicit as to how this shows the number is the best constant. – stoic-santiago Jun 23 '21 at 17:22
  • 1
    @epsilon-emperor: This is best addressed in the context of linear operators between norm spaces. suppose $T:X\rightarrow Y$ is a bounded linear operator between normed spaces $X$ and $Y$. That means that there is a constant $c>0$ such that $|Tx|Y\leq c|x|_X$ for all $x\in X$. There might be in principle other constants $c'$ that do the job (any $c'>c$ will work). The smallest constant $c$ is an interesting object, in fact, this defines a norm on the space of linear operators from $X$ to $Y$: $|T|:=\sup{|x|_X=1}|Tx|_Y$. (to be continued) – Mittens Jun 23 '21 at 17:34
  • 1
    @epsilon-emperor: (continuation) Suppose that there is a constant $\kappa\geq0$ such that $|Tx|_Y\leq\kappa|x|_X$ for all $x\in X$, and that for some sequence $x_n$ in $X$ with $|x_n|_X=1$ one has that $\lim_n|Tx_n|_Y=\kappa$. Then it most be the case that $|T|=\kappa$. By definition of $|T|$, $|T|\leq \kappa$. If $\kappa=0$, there is nothing to prove, i.e. $T=0$ (why?). If $\kappa>0$, notice that $|T|=|T||x_n|_X\geq |Tx_n|_Y\xrightarrow{n\rightarrow\infty}\kappa$; hence $|T|\leq\kappa\leq |T|$. – Mittens Jun 23 '21 at 17:37
2

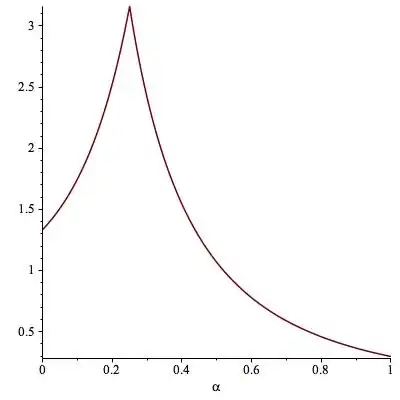
This is an extended comment to the answer of Olivier Diaz. Let $$ Hf(x):=\frac1 x\int_0^x f(y)\, dy.$$ I computed the limit $$ \ell=\lim_{A\to \infty} \frac{ \| Hf_A^\alpha\|_p^p}{\|f_A^\alpha\|_p^p}, $$ where $f_A^\alpha:=x^{-\alpha}\mathbf 1_{\{1\le x\le A\}}$, for $\alpha \in (0, 1)$.

When $\alpha<1/p$, $$ \ell=(1-\alpha)^{-p} +\frac{1-\alpha p}{(1-\alpha)(p-1)}.$$ When $\alpha >1/p$, $$ \ell=\frac{\alpha p -1}{(1-\alpha)^p}\int_1^\infty (x^{-\alpha}-x^{-1})^p\, dx.$$ When $\alpha=1/p$, as in Olivier's answer, $$ \ell=\left(\frac{p}{p-1}\right)^p.$$ The following picture shows the graph of $\ell$ as a function of $\alpha$ (for $p=4$). The peak occurs at $\alpha=0.25$, that is, $\alpha=1/p$.

Ell as a function of alpha

The fact that $\ell$ is maximal at $\alpha=1/p$ is to be expected; as Olivier shown in his answer, $f^{1/p}_A$ attains the supremum of the ratio $\|Hg\|_p/\|g\|_p$, in the limit $A\to \infty$. However, this picture also contains another, new, piece of information; it shows that $\alpha=1/p$ is the only value of $\alpha$ that attains such supremum. In other words, among all powers $x^{-\alpha}$, and in a vague sense,

$$ x^{-1/p}\text{ is the only maximizer to the Hardy inequality.}$$

See this great answer of David C. Ullrich.

1

Incidentally, one can further extend the ideas detailed by Giuseppe Negro and user user345872 above to show that the Hardy transform $T$ as an operator on $L_p(0,\infty)$ ($1<p<\infty$) is not compact. Consider the family of functions $\{\phi_A(x)=A^{1/p}\mathbf{1}_{(0,1/A]}(x): A>0\}$. We have that $$\|\phi_A\|_p=1$$ and $$G_A(x):=(T\phi_A)(x)=\frac1x\int^\infty_0\phi_A = A^{1/p}\Big(\mathbf{1}_{(0,1/A]}(x) + \frac{1}{Ax}\mathbf{1}_{(1/A,\infty)}(x)\Big)$$ Then, for $A<B$ we have $ |G_A - G_B|\geq \big|A^{1/p -1} -B^{1/p -1}|\frac{1}{x}\mathbf{1}_{(1/B,\infty)}(x)$, whence we conclude that $$\|G_A - G_B\|_p \geq \frac{1}{(1-p)^{1/p}}\left|1-(B/A)^{1-\frac1p}\right|$$ Putting things together, we have that $g_n:=\phi_{2^n}$ defines a sequence in unit ball in $L_p(0,\infty)$ for which $\{Tg_n:n\in\mathbb{N}\}$ has no convergent subsequence (also in $L_p(0,\infty)$).

Mittens
  • 39,145
-1

We have the operator $T: L^p(\mathbb{R}^+) \to L^p(\mathbb{R}^+)$ with $p \in (1, \infty)$, defined by$$(Tf)(x) := {1\over x} \int_0^x f(t)\,dt.$$Calculate $\|T\|$.

For the operator $T$ defined above, the operator norm is $p/(p - 1)$. We will also note that this is also a bounded operator for $p = \infty$, but not for $p = 1$.

Assume $1< p < \infty$, and let $q$ be the dual exponent, $1/p + 1/q = 1$. By the theorem often referred to as "converse Hölder,"$$\|Tf\|_p = \sup_{\|g\|_q = 1}\left|\int_0^\infty (Tf)(x)g(x)\,dx\right|.$$So, assume that$\|g\|_q = 1$,\begin{align*} \left| \int_0^\infty (Tf)(x)g(x)\,dx\right| & \le \int_0^\infty |Tf(x)||g(x)|\,dx \le \int_0^\infty \int_0^x {1\over x}|f(t)||g(x)|\,dt\,dx \\ & = \int_0^\infty \int_0^1 |f(ux)||g(x)|\,du\,dx = \int_0^1 \int_0^\infty |f(ux)||g(x)|\,dx\,du \\ & \le \int_0^1 \left(\int_0^\infty |f(ux)|^pdx\right)^{1\over p} \left(\int_0^\infty |g(x)|^q dx\right)^{1\over q}du \\ & = \int_0^1 u^{-{1\over p}}\|f\|_p \|g\|_q du = {p\over{p - 1}}\|f\|_p.\end{align*}So that gives us that the operator norm is at most $p/(p - 1)$. To show that this is tight, let $f(x) = 1$ on $(0, 1]$ and zero otherwise. We have $\|f\|_p = 1$ for all $p$. We can then compute that$$(Tf)(x) = \begin{cases} 1 & 0 < x \le 1 \\ {1\over x} & x > 1\end{cases}$$and by direct computation, $\|Tf\|_p = p/(p - 1)$ for $p > 1$.

The same example also shows that we can have $f \in L^1$ but $Tf \notin L^1$, so we must restrict to $p > 1$. However, it is straightforward to show that $T$ is bounded from $L^\infty \to L^\infty$ with norm $1$. Note that the range of the operator in that case is contained within the bounded continuous functions on $(0, \infty)$.

Mittens
  • 39,145
  • Thank you for your interest! I see a problem here. The book's statement is that the inequality is strict (except for the trivial case $f=0$). You claim that we have equality for $f(x)=\mathbf{1}_{0<x<1}$. The two statements contradict each other so one of them is wrong. – Giuseppe Negro Jun 14 '16 at 08:56
  • 4
    I think I have found an error. I suspect that it is not true that $| Tf|_p=\frac{p}{p-1}$. Instead, it is correct that $| Tf|_p = \left(\frac{p}{p-1}\right)^{\frac1p}$. – Giuseppe Negro Jun 14 '16 at 09:00