Most of the commands I send to SIM800C module returns ERROR message to me.
For example:
If I sent AT+CSQ, it returns an expected response.
One of the basics commands that doesn't worked for me is the AT+CPIN? PIN checking command.
In the datasheet, I don't even can find the possible cause for this error.
Another information I have:
Among many explanations for the problem, I found one, and I don't remember which was, that said to send a command to expand ERROR in details. As result from AT+CPIN?, I received a error that corresponds to "no card inserted" and I don't know why. The SIM card works fine, I have tested on my phone.
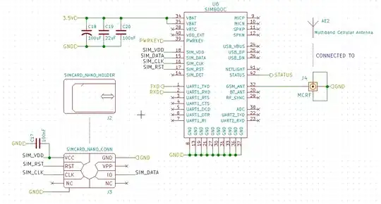
The SIM card is not detected by module. I measured the voltage in the card bus and I have 0 volts. I don't know it is the cause or the consequence for bad functioning, not even it is related to this main problem of this question.
This is my circuit:
