In the audio realm, where cable lengths are insignificant compared to the signal wavelength, I would understand an impedance mismatch damaging an amplifier as follows:
Take an audio amplifier that can deliver 100 watts of power into an 8 ohm speaker driver. So under normal operating conditions, by P = R * I^2, there would be 3.5A of current flowing to deliver these 100W. If this amplifier were connected instead to 2 ohm speakers, it would need to pass 7A of current assuming it will still attempt to deliver this same 100W.
Viewed even more simply: a 2 ohm load tends to "short circuit" an amp designed for an 8 ohm load. Further to this logic, connecting the same amplifier to a 32 ohm load would not hurt it, as the resulting current would be smaller than expected.
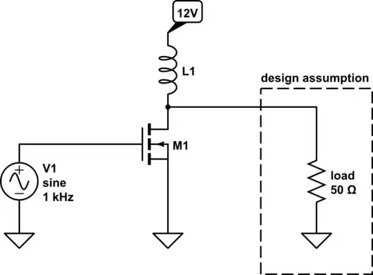
With radio frequency, we don't really worry about the impedance being "too low" but rather "too mismatched" and we use SWR to represent this mismatch.
Why in RF is connecting a 500 ohm load i.e. 10:1 SWR, to my amplifier's 50 ohm output, considered equally bad as causing a 10:1 SWR by connecting a 5 ohm load instead?
Do the two 10:1 SWR cases cause amplifier failure for different reasons? I wonder if in the 5 ohm case it is just a simple "too much current" like in the audio case, but in the 500 ohm case the transmission line somehow ends up increasing the voltage beyond what the transistors can handle.
Does it make any difference if we eliminate the transmission line altogether, so that standing waves can't really develop? Would it be okay to connect a high-impedance antenna feedpoint directly to a transmitter without problems, whereas a low-impedance antenna might still cause an overcurrent condition?

