So, coming at this from an engineer's perspective:
If a device has a datasheet that doesn't tell you how to use it, it's not the device you need – end of story.
So, by the way, ebay searches aren't a clever way to design electronics! There's several large, reliable component distributors that have searches, too. Try https://digikey.com.
Sure, there might be outdated components that you can't get on digikey and mouser and farnell and so on, but that is actually because the manufacturers of these chips said that they don't produce them anymore - simply because nobody would sensibly still use them in a modern device.
And that's actually not a bad reason to not use them, either. So, ditch ebay as electronics source. (it's often/usually not even cheaper!)
Modern receiver ICs are simply better: they typically come with all the frequency correction you need, adjustable audio enhancement, audio de-emphasis and whatnot. They also tend to have useful data sheets.
So, what I did: went to digikey, clicked through to the "RF receivers" category, and selected everything that said "FM" in the "modulations and protocols" list, then selected to only get ICs that are currently stocked, entered a quantity of 5 let it give me a list, then sorted that by price. Here's the list I got.
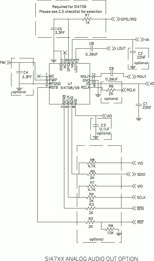
The cheapest is the SI4708. You can read more about it on the SiLabs product page. The datasheet, on its first page, shows schematically what to connect where (doesn't fully explain how, however):

and the App Note 350 comes with a schematic that actually shows how to connect everything.

AN383 explains how to connect different antenna types (including "headphone cable antennas" and such trickery).
The nice thing about this device is that all you need to do is
- Connect power
- Connect an antenna
- Connect a 32.768 kHz clock
- Connect your audio amplifier
to get a working and finely tuned FM receiver – no need to hand-adjust anything until it works "just right"
Tuning hence isn't done via an adjustable capacitor, but by adjusting the frequency synthesized internally in the chip. So, you just tell the chip that you want to tune to this and that channel, and be done with it. Of course, this needs you to have a way of telling the IC you want that – via a digital bus. So, you'll need some kind of microcontroller, or Raspberry Pi or similar attached to the IC's digital control interface. (sounds harder than it is, really.)
If that's not what you want, there's also modern mechanically tuned FM receivers, like the SI4825. Internally, it's kind of similar to the digitally controlled one, but it allows you to adjust the channel via a potentiometer, which feeds an analog-to-digital-converter internally and that is then used to control the digital part of the chip.
Note how both solutions are essentially digital receivers? That's because it's easier to build exact digital logic than to make analog circuitry work well, and also, much more power-efficient. Since the receive signal amplitude doesn't matter at all in FM, for example, you can apply very nonlinear techniques (like just clipping the signal, and counting zero crossings; looking at the datasheet, these are smarter, though) to demodulate it.
Doing things in digital makes a lot of sense, quality-wise, too: You need good filters; the imperfection of how your filter lets through signal you don't want, and distorts the signal you do want is limiting to your quality of reception. Steep band edge, flat passband analog filters are hard to impossible. They're very possible to implement in digital, though, especially considering how small the necessary digital signal sample rates are. So, going digitally simply gives you an advantage that you'd have to pay a lot of money on to get even close to with an analog superhet receiver.