How to make an RF probe for accurate power measurement at QRP power levels?
(emphasis mine)
Now, accurate measurement of RF power is actually pretty hard once you cross over into bands that your oscilloscope can't measure directly anymore. Say, you want to measure what your 21 cm LNA does.
Sure, you'd rectify the signal, first, like in Phil's excellent answer, but that assumes you know the frequency behaviour of your diode – which you really do not at higher frequencies. If you even could know the frequency-dependent behaviour of all your semiconductors, you'd have little need to measure the output power of your amplifier, you could just calculate it on paper (it's really nothing but a single transistor, seriously).

This LNA is really just a transistor, plus a few passives to reliably bias it, plus a few passives to impedance-match. If we knew how semiconductors like diodes and transistors behave at high frequencies, there'd be no need for the manufacturer to measure and calibrate these.
So, long story short, you need to build a detection system (like Phil's!) and then calibrate it; get the nonlinear effects out of there, and the effects that depend on frequency:
A diode is not only the perfect diode you've read about ("current through the diode is exponential to voltage across the diode yadda yadda"), but when looked at with dynamic signals, also a capacitor, meaning that it does, in fact, pass higher-frequency AC signals pretty well, especially in low-voltage situations, where charge carriers get "dangerously close" to each other and the diode "looks" like a plate capacitor with very close-by plates. (By the way, that's what a varicap is: a voltage-adjustable capacitor, which is just a normal diode in reverse operation, optimized for high capacitance shift.)

This diode has a bit of a voltage-dependent capacitance and hence acts differently on different frequencies, depending on the voltage, just to make things less easy
Soooo, you'll go, build your first measurement circuit, buy a USD 100,000 spectrum analyzer and start calibrating. Or maybe you just buy a used one, spend a lot less, not like you need to go up to 60 GHz or anything, but still

New: a proper boat. Used: A car. Or the financial equivalent.
Then you go get a coffee, leave the lab door open, the room cools down, you go back in, notice that everything changed, sigh, add a temperature probe to your measurement circuit board, note down the temperature, and spend the next four days calibrating your board. Then a friend comes over, sees what cool stuff you can do with your self-built power meter, and asks that you make him one, too. So, you take your spare parts, assemble another one, and sit another three days in the lab, calibrating that board, because at microwave frequencies no two semiconductors are identical, and especially not yours...

The same diode obviously also has a temperature dependency. You get the feeling physics doesn't like you... and that's a diode already partially optimized for temperature-stable behaviour
Doesn't sound tempting, right? If only there were companies that sold small circuits that they built, and tested, and calibrated themselves for this purpose...
Good news, everyone!
They do. For example, Analog Devices (ADI) has a few of them. This demo board stuck out:

ADI CNO399 evaluation board for the ADL5904 power meter IC
What it does is relatively straightforward:
- There's an envelope detector, like in Phil's answer, but with a lot of compensation built-in
- There's an analog-to-digital converter, because, well, something's actually got to measure the output
- and there's a bit of clean, stable voltage supply circuitry and input matching on there

CN0399 Block diagram
If you can shell out USD 150, just buying that eval board, and then talking SPI to the ADC (e.g. from a microcontroller board like an Arduino, or from a Raspberry Pi), that's a working solution; the "what the ADC says vs what was on the input curves" do look pretty nice:

CN0399 ADC output over input power graph
Of course, you can also just download the board layout files, have them manufactured for cheap, buy the components, solder them on and probably come out cheaper (but not as well-tested, probably, and on a different FR4 substrate, so the matching might be slightly off).
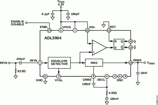
The purpose of such boards, however, is not production usage; it's to encourage you to use the schematics to build your own power meters from. Maybe the ADC is not what you're looking for? You'd be better off with an Opamp non-inverting amplifier that drives a simple analog voltage gauge? Sure! Just do that, replace the ADC, design your own board. Really, the ADL5904 isn't such a complicated beast to use in a minimal RMS detection setup:

From the ADL5904 datasheet: Figure 44, Basic Connections for RMS Power Measurement
Counting that: One IC, four capacitors, two resistors; one coax connector for the input, and a stabilized 3.3 V supply IC, plus probably two more caps for that. Done!
As a starting point, this will be quite a bit more accurate over quite a larger frequency range than a much simpler single-diode envelope detector. If you can actually verify your input matching and use your oscilloscope on a low-frequency oscillation to input a known power to the detector, you'll be able to put a high degree in certainty in your power measurements.