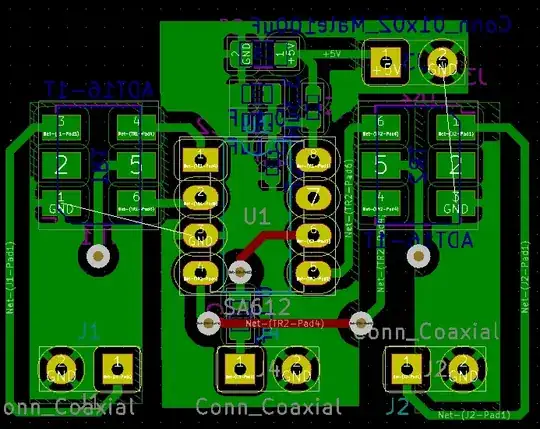
I recently built a SA612 mixer for HF reception. I used an USB-frequency oscilator to shift the incoming frequency up by 28.8 MHz.
I used a random wire antenna outside my balcony and connected it to the center-pin of a car antenna mount, and used a long coax to guide the signal in the room to my DIY low-pass filter, then connected it to my DIY SA612 mixer, and its output to my RTL-SDR, and finally connected everything to my battery-powered laptop.
The reception was not the best, but its performance just allowed me to be able to pick up a lot of the high-power shortwave and mediumwave radio stations with low distortion, I was pretty satisfied with my device (although I was unable to hear anything from any amateur radio bands due to its limited dynamic range facing these strong stations).
However, sitting inside the balcony on a tiny seat with a laptop is extremely uncomfortable, so I decided to hook up my Raspberry Pi for remote operation. Unfortunately, as soon as I connect my SDR to my Raspberry Pi, huge wideband noise is received all over the spectrum, killing MW and HF beyond recognition! I'm using the mediumwave as an example, but HF is also the case as well (note: this is upconverted signal, the actual IF is around 30 MHz).
There must be a strong interference that was driving the SA612 to saturation. Initially, I thought the noise was coming from the switiched-mode power supply, so I powered the Raspberry Pi from a benchtop linear power supply, and I also powered the SA612 mixer from a 9-volt battery instead. See the following block diagram.
But it had little effect. Although number of spurious interference was somewhat reduced, but the SA612 is still being overdriven, and I still see "machine-gun" like interference at fixed intervals, some are sweeping back and forth around its carrier like a wobbulator. Also, the noise floor of the signal of the entire band kept moving up and down.
And strangely, if I power my SA612 via Raspberry Pi and use the RTL-SDR on my laptop, I see almost no interference. I also tried listening to the radio on my laptop while running an Ethernet speed test on the Raspberry Pi, but I see nothing at all.
And I finally found if I disconnect the coax input of my SA612 mixer, almost all the interference would be gone.
So my best guess of the situation is that the interference was generated inside the Raspberry Pi, its internal USB bus, or the Ethernet, and the EMI was traveling across the ground/shield, and/or somewhat the signal was being picked up at the input side of the mixer. Another possibility is that the Raspberry Pi has switched-mode power supply of its own to generate the 3.3 V and 1.8 V rails, perhaps this is the source of the interference.
Is it a correct conclusion? And what can do I to fix the interference?
Edit 1
I realized that my benchtop power supply was actually a switched-mode power supply, oops... And I did more experiments.
Charging the laptop while listening to the radio can completely wipe out MW and HF using its own power supply. Although my benchtop supply was a switched-mode power supply, but I expect better performance.
Laptop + Battery: Clean spectrum.
Laptop + OEM power supply: "Ultra-wideband" interference at MW and HF.
Laptop + benchtop power supply: Wideband interference at MW and HF below and around 5 MHz, but the interference is weaker at 7 MHz and 10 MHz.
Laptop + unpowered benchtop power supply: strong interference at MW. But low interference at HF.
Laptop + unplugged benchtop power supply: No interference.
Using an old transformer and a LDO, I made my own linear power supply to power the Raspberry Pi.
Raspberry Pi + DIY linear power supply: mild interference at MW, but strong interference across HF.
Raspberry Pi + additional 1:1 isolation transformer + DIY linear power supply: low interference at MW, but strong interference across HF.
Conclusion
It doesn't change the conclusion of my original question, it seems the Raspberry Pi was responsible for most interference. But conducted EMI from the powerlines was also a culprit.
I'll try isolating the ground plane between RTL-SDR and SA612 using an RF transformer to see if it improves its immunity of EMI/RFI.
Edit 2
I tried to use 10+ ferrite to chock every single cables, but it has absolutely no effect on reducing interference, the machine guns are still everywhere. And I'm already using a metal chassis on the Pi (although I doubt it's effective as a shield since the case is painted and all the screw holes on the Pi doesn't have exposed copper to ground).
I think the problem is that my SA612 mixer has poor immunity (built on a copper board with dead-bug construction). Better filtering and shielding for the mixer is probably the only potential solution to the problem.






