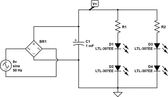
I am a total newbie in electronics and circuit design. I am working on a project that involves a AC motor and four 1W LEDs. I found a motor that works for me and it comes with a AC/AC power adaptor (Adaptor's Output: AC 6V 500mA). I need to add 4 1W LEDs to the circuit that share the same power source.
After doing some research on the web I know I need to use a bridge rectifier to convert the AC to DC so the LEDs will work, but I don't know which rectifier to use. Also, I don't know which capacitor to use (to smooth the output) and if any resistor(s) need to be in the circuit. I included a schematic of the circuit, but I am not sure if the schematic is correct or not. Any help will be much appreciated.

