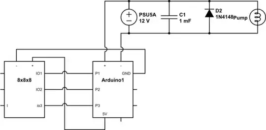
I have a 8x8x8 lcd/led/button module (tm1638 chip) connected to my Arduino r3. When I attach a pump (GPH350, 1.5A, 12V to the same power supply (12V, 5A) - my display stops working correctly (only part of the text is displayed) (and sensor report invalid data).
The same setup works without the pump or when the pump is running on a separate power supply.
Is this because my power supply isn't strong enough? Isn't 5A enough? Is there anything I can except running 2 PSUs or using a more powerful one?
Can I prevent this by using a capacitor? How do I find out what size it should be?
Edit: I've changed my curcuit, added a 1N4148 and a larger capacitor. And there is a new photo.
Edit 2: Since there seems no way around buying an oscilloscope and the good people who've helped me on this are running out of ideas I decided to abort the mission. Thanks for all the help.

simulate this circuit – Schematic created using CircuitLab