I'm trying to create a switch between a -15V and +15V supply using a gate signal of 0V to +3V.
With the positive-going Gate voltage, I tried an NMOS FET. This works as expected with a drain of +10V but with a drain of -10V the FET just acts like a diode, dropping only 0.6V across itself or nothing.
Is there any transistor suitable for this application or must Vg always lie between Vd and Vs? Also, I'm also trying to keep the circuitry as minimal as possible.
Edit:
To further explain my problem: I need to discharge a capacitor at a specific time (when an IC turns off) clamping it to ground, otherwise other voltage lines held up by capacitors begin to leak into it causing havoc (specifically the negative voltage line). Obviously this shouldn't be allowed to happen however the leakage problem is currently out of my control hence why I'm trying to come up with a fix just in case I'm stuck with it.
Also, the level of the GPIO control signal can be active-high or active-low.
I've had some joy by using a single JFET but it's not as good as a MOSFET as the JFET conducts more than a MOSFET when it's "off". I'll take a look at level-shifting.

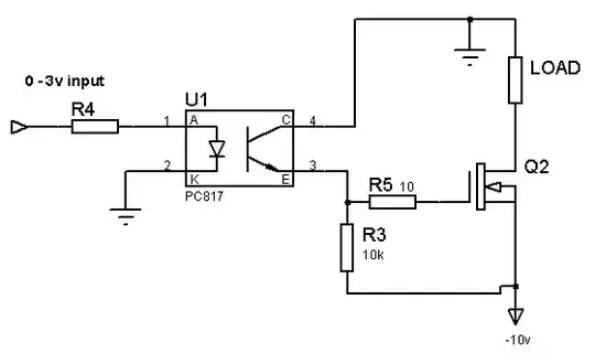
simulate this circuit – Schematic created using CircuitLab
The line I'm trying to deal with "VCOM" actually travels between -15V and +15V during it's normal operation and ends at 0V. However, as I explained above, it won't stay at 0V after it's operation which is why I'm trying to crowbar it to ground on demand.




