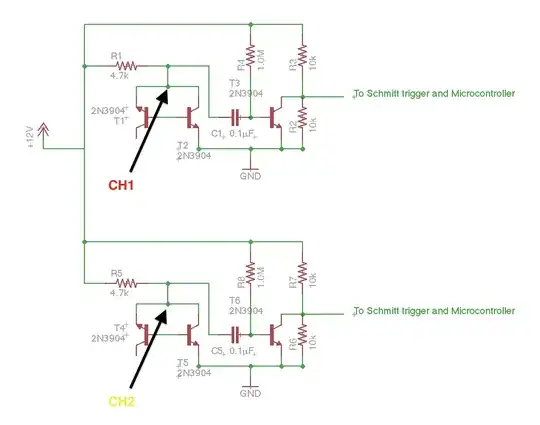
I'm working on a hardware random number generator based on the below design. It uses two reverse P-N junctions to create avalanche noise.
I was looking at the circuit with my oscilloscope, and I found that the unamplified noise from the two junctions seems HIGHLY correlated. (Enough entropy, however, seems to be added/amplified by the rest of the circuit so the bitstreams appear uncorrelated.)
So, is avalanche noise not the self-contained random process I thought it was, but something highly sensitive to external forces such as minor fluctuations on the rail? Or, have I’ve built a system that is amplifying something other than avalanche noise?
