I want to build an accurate (±2 °C) water heater (sous vide) that heats water somewhere between 30-100 °C according to user input.
Although I have an engineering background I have no experience whatsover with building controllers and have no clue on how to start. I don't want to spend to much money on the project (< 100 €) thus money is an issue. The good thing is that I already have a power thyristor.
What I (probably) need:
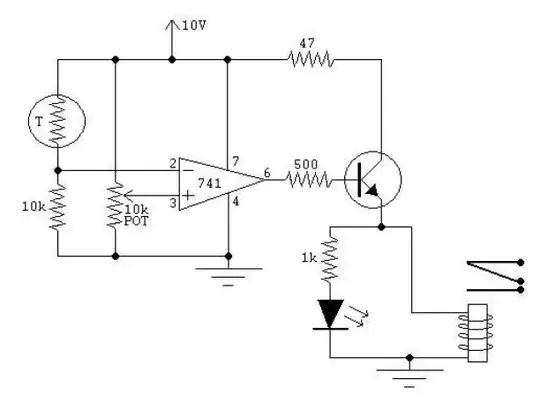
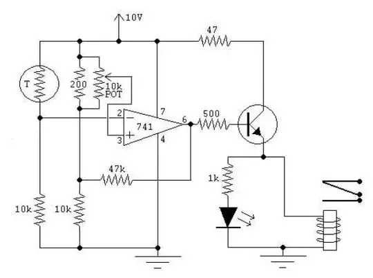
- Temperature sensor PT100
- Input device to define water temperature (digital?)
- Controller (PID?)
- Resistor to heat the water (can be taken from old water cooker I assume)
My question is how I can best make the link between the sensor and the heating element. I of course need to build/program a circuit that does this but do I make an analog or digital circuit?
I have a thyristor but is this really necessary or should an on/off regulation also work? Don't forget that I also should be able to define the water temperature.
Any help is greatly appreciated (also useful links).


http://www.flashingleds.net/sousvader/sousvader.html – Russell McMahon Jan 23 '13 at 16:53