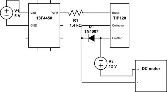
I'm trying to achieve this. He's using a darlington transistor, so I started looking for an appropriate circuit. I've made that, with a TIP120, using a 1k4 resistor (instead of 1k) and a 1N4007 diode (instead of 1N4004). But I do not believe that those two changes should make too big of a difference. I use a PIC 18F4450 to generate the PWM signal.
However it seems to be low on current. Because it does creates a high pitch noise, but does not move. My 12V power supply can provide up to 20A so that should be enough (by far). I also tried different PWM frequencies, including the 500Hz value that is used in the YT video. I get different noise pitches, but again no movement.
If I connect the valve directly to the power supply it opens all the way, so the valve itself is also working fine.
What am I doing wrong/not seeing?

simulate this circuit – Schematic created using CircuitLab

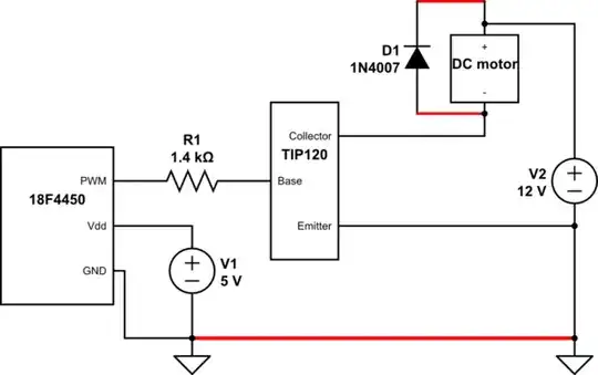
For clarity I will redraw the schematic as soon as I can properly sit down for it and take the time. Until then, please hold your horses.
– Felix Dec 10 '13 at 14:23