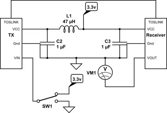
I built this quick test circuit before I start implementing a switch with multiple receivers and it isn't working correctly. The transmitter appears to be working (I can see the red light on) but when I connect my stereo receiver to the transmitter and my DVR to the receiver I get no sound (tested both cables and they are not the fault).
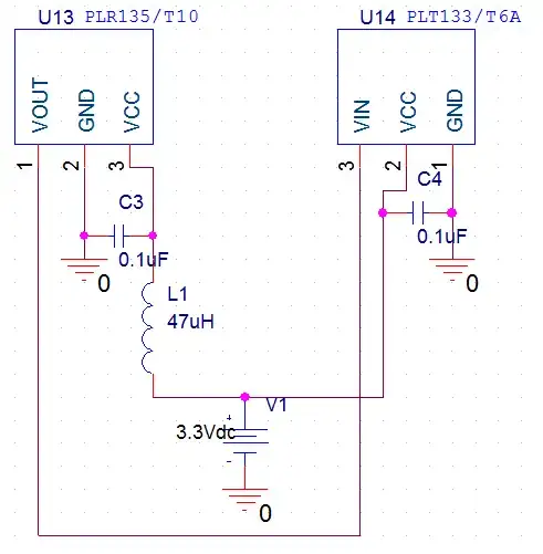
PLR135/T10 Receiver Datasheet. PLT133/T6A Transmitter Datasheet

My only worry is that Pin 1 has swapped locations between the receiver and transmitter even though the manufacturer is the same. I double checked the datasheets and I believe my schematic is correct with the swapped Pin 1 locations.

S/PDIF Digital Output: 44.1K/48K/96KHz @ 16/24bit Dolby Digital, DTS, WMA-Pro
http://dlcdnet.asus.com/pub/ASUS/Audio_Card/Xonar_DG/E7802_Xonar_DG.pdf
– user2665581 Sep 30 '13 at 05:25