If your wall wart outputs AC, then you need a bridge rectifier to convert it to DC. The bridge rectifier will drop the voltage somewhat (to 8.5 or so) so you will still need to regulate the voltage to 6 (I am assuming you are using the batteries in parallel). For that, you could use an LM317 linear regulator. Finally be sure to include some capacitors for filtering. There are lots of resources on the internet about converting AC to DC and selecting filter capacitor values.
One thing to check is the current requirement of your circuit. If your wall adapter is of too low a current rating, then it will cause problems. Measure the current use of your circuit on the batteries and make sure that the wall adapter can supply at least that much, with some overhead.
Edit:
Per your comments, you need a dual polarity power supply, (+6/-6V DC) so you actually are looking for something which can supply at least 12V on the DC side.
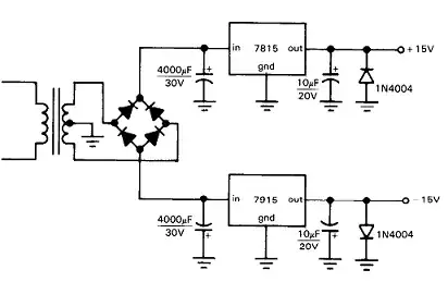
I would recommend finding a ~13.8V transformer with center tap and build your own supply using something like this:

Please ignore the specific values in this schematic, I just "borrowed" it from the web. The idea here is that your center tap is your reference "ground." Both secondary legs feed a full-wave bridge rectifier. The positive half of the AC wave becomes the positive DC rail, while the negative half of the AC wave becomes the negative DC rail. Both regulators could for example, be LM317's adjusted for 6V.
Since you are building a microphone circuit you may want to experiment with capacitor values to reduce ripple as much as possible.