How does connecting the oscilloscope ground introduce noise to a board?
We were probing motor terminal waveform with an Agilent scope. By merely connecting the scope ground to the negative side of the motor terminal (MTR-), the noise level increases when the motor turns. Removing the ground clip will reduce the noise to a manageable level.
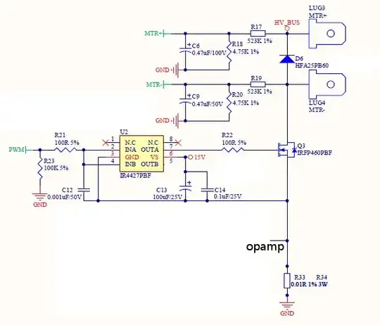
Here is the relevant circuit diagram:

We have a couple of motor drive boards around. Some are affected and some are not by connecting the scope ground to MTR-. Our system is switching the low-side, which is where MTR- is connected. Even though connecting the scope ground to a point where the voltage is constantly changing does not seem to be a good idea (this is how our customer checking the motor terminal waveform), I am wondering how this introduces noise to our system. Connecting the scope ground to any other points in the system does not seem to have similar effects.
Does it mean that the system does not have good noise immunity? Is there anything that I can do to lower the noise?
Thanks in advance.
More info on the noise. Please refer to the two scope captures below:

The first one is measured by Scope #1 with the scope ground and the probe connected to MTR- and MTR+ respectively. MTR+ is a rectified voltage from 220VAC. The second one is measured by Scope #2 with the scope ground to the system ground and the probe to the gate of the MOSFET chip. These two captures are not synchronized.
Please note that in the second picture, there is noise some time after the normal PWM on pulse indicated by the red arrows. These spikes sometimes get so huge that the MOSFET starts conducting current to the ground. The first picture shows when the MOSFET gets triggered by the spikes.