This question was initially asked at StackOverflow as a Verilog question, but, eventually, it became more hardware than software discussion.
The question: how simultaneous (positive) edges of two asynchronous clocks might be detected in digital circuit.
The original question did not contain any information about how much time "simultaneous" is, therefore your suggestions and thoughts on this are also welcome. For clarity, let's define "simultaneous" as 0.5 or 0.25 times the period of the slower clock.
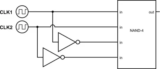
One of the proposed solution uses non-standard flip-flop configurations described in the following patents: US6320442 B1, US5793236 A, US5327019 A. Is this approach 100% safe, or there is still chance of overlooking the event in question (due to internal metastability, or any other reason)?
Is there a standard approach in dealing with this kind of tasks?
EDIT:
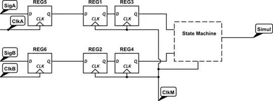
There were few solutions suggested, but none showed explicitly how exactly the information about the occurrence of simultaneous edges may be (reliably) fed into digital logic. Please note that (essentially) this is the question, and any solution which do not address this subject is incomplete.



